+ Ответить в теме
Показано с 1 по 10 из 10

Тема: TECHNIKER SGI-130

  1. #1
    Зарегистрированный
    Регистрация
    10.06.2012
    Адрес
    херсон
    Сообщений
    114
    Сказал(а) спасибо
    9
    Поблагодарили 11 раз(а) в 11 сообщениях

    TECHNIKER SGI-130

    Вот этот аппарат:Нажмите на изображение для увеличения
Название: IMAG0209.jpg
Просмотров: 992
Размер:	102.5 Кб
ID:	3125Нажмите на изображение для увеличения
Название: IMAG0210.jpg
Просмотров: 996
Размер:	109.1 Кб
ID:	3126Нажмите на изображение для увеличения
Название: IMAG0211.jpg
Просмотров: 1008
Размер:	107.4 Кб
ID:	3127Нажмите на изображение для увеличения
Название: IMAG0212.jpg
Просмотров: 955
Размер:	95.9 Кб
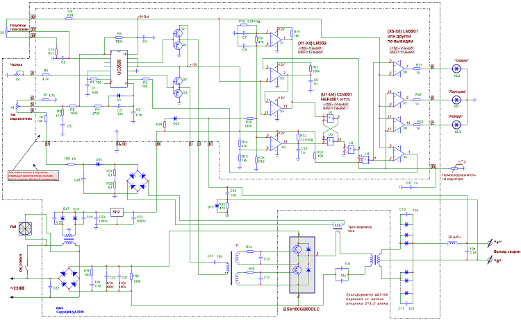
ID:	3128.Схема:Нажмите на изображение для увеличения
Название: Сварка Technical SGI-130.png
Просмотров: 1469
Размер:	69.6 Кб
ID:	3129.

  2. #2
    Зарегистрированный
    Регистрация
    10.06.2012
    Адрес
    херсон
    Сообщений
    114
    Сказал(а) спасибо
    9
    Поблагодарили 11 раз(а) в 11 сообщениях
    Осциллограмма на управлении без напряжения на силовой сборке:Вложение 3130,и с подключенным питанием(через лампу):Вложение 3131.Мне не совсем понятно снижение амплитуды импульсов при подаче питания на сборку(FGM100D06AV1).Можно ли проверять аппарат через лампу(я так понял это резонансная схема).Лампа горит полным накалом так как сборка находится в открытом состоянии на отключенном от сети аппарате сразу после подключения обмоток управления(выводы управления закорачиваются)???Как правильно проверить работу аппарата и не спалить сборку?Были выпаяны резисторы в цепи управления.Какие стоят-может кто знает?

  3. Максимальні знижки на зварювальні апарати Патон для учасників форуму!
    Всім учасникам та відвідувачам форуму додаткова знижка на зварювальні апарати Патон.
    Для отримання знижки зателефонуйте за одним із номерів і скажіть, що ви з форуму.
    (097) 591-29-90, (099) 406-30-49

  4. #3
    Зарегистрированный
    Регистрация
    10.06.2012
    Адрес
    херсон
    Сообщений
    114
    Сказал(а) спасибо
    9
    Поблагодарили 11 раз(а) в 11 сообщениях
    Извиняюсь-заработался.В сборке пробой.Попробую заменить ее на дискретные элементы.Есть ли смысл установить стабилитроны по входу?

  5. #4
    Зарегистрированный Аватар для Semivosa
    Регистрация
    31.01.2014
    Адрес
    Винница
    Сообщений
    1,429
    Сказал(а) спасибо
    1
    Поблагодарили 273 раз(а) в 248 сообщениях

  6. Пользователь сказал cпасибо:

    lubitel5 (24.10.2014)

  7. #5
    Зарегистрированный
    Регистрация
    10.06.2012
    Адрес
    херсон
    Сообщений
    114
    Сказал(а) спасибо
    9
    Поблагодарили 11 раз(а) в 11 сообщениях
    Схему собрал.Второй день не могу убрать ступеньку Нажмите на изображение для увеличения
Название: IMAG0217.jpg
Просмотров: 755
Размер:	83.2 Кб
ID:	3153.Может кто-что подкажет.А то немного застопорился.

  8. #6
    Зарегистрированный Аватар для Semivosa
    Регистрация
    31.01.2014
    Адрес
    Винница
    Сообщений
    1,429
    Сказал(а) спасибо
    1
    Поблагодарили 273 раз(а) в 248 сообщениях
    А сыловые транзисторы впаяны,у автора и у меня была ступенька но небольшая,а какая осцилограмма без платы?

  9. #7
    Зарегистрированный
    Регистрация
    10.06.2012
    Адрес
    херсон
    Сообщений
    114
    Сказал(а) спасибо
    9
    Поблагодарили 11 раз(а) в 11 сообщениях
    Силовики я сразу впаял.В том и дело-без платы сильные переходные процессы,видимо выпрямляясь,и создают ступень Нажмите на изображение для увеличения
Название: IMAG0224.jpg
Просмотров: 717
Размер:	73.9 Кб
ID:	3154.На первичке после ключей вроде нормально Нажмите на изображение для увеличения
Название: IMAG0225.jpg
Просмотров: 751
Размер:	72.6 Кб
ID:	3155.

  10. #8
    Зарегистрированный
    Регистрация
    10.06.2012
    Адрес
    херсон
    Сообщений
    114
    Сказал(а) спасибо
    9
    Поблагодарили 11 раз(а) в 11 сообщениях
    В общем перемотал транс(добавил витков на вторичке с 70 до 90)что-бы повысить напряжение.Добавил RD цепочку в минусовую полуволну,резистор 1кОм параллельно обмоткам-получилось так:Нажмите на изображение для увеличения
Название: IMAG0240.jpg
Просмотров: 781
Размер:	86.9 Кб
ID:	3156 Нажмите на изображение для увеличения
Название: IMAG0242.jpg
Просмотров: 763
Размер:	84.0 Кб
ID:	3157.Силовую пока не подключал.Пробовать буду через пару дней.

  11. Спеціальна пропозиція для учасників та відвідувачив форуму - знижка на напівавтомати PATON! Для отримання знижки зателефонуйте за одним із номерів і скажіть, що ви з форуму: (097) 591-29-90 чи (099) 406-30-49 Обирай Патон!

  12. #9
    Зарегистрированный
    Регистрация
    10.06.2012
    Адрес
    херсон
    Сообщений
    114
    Сказал(а) спасибо
    9
    Поблагодарили 11 раз(а) в 11 сообщениях
    Вот осциллограмма на обмотке силового транса(через лампу)Нажмите на изображение для увеличения
Название: IMAG0244.jpg
Просмотров: 774
Размер:	83.8 Кб
ID:	3162.

  13. #10
    Зарегистрированный
    Регистрация
    10.06.2012
    Адрес
    херсон
    Сообщений
    114
    Сказал(а) спасибо
    9
    Поблагодарили 11 раз(а) в 11 сообщениях
    В общем все заработало.Я поставил два FGH60N60SFD-думаю здесь хватит.Частоту не трогал,ток немного уменьшил.Вот что получилось:Нажмите на изображение для увеличения
Название: SPM_A0035.jpg
Просмотров: 823
Размер:	133.5 Кб
ID:	3187Нажмите на изображение для увеличения
Название: SPM_A0036.jpg
Просмотров: 798
Размер:	134.9 Кб
ID:	3188Нажмите на изображение для увеличения
Название: SPM_A0037.jpg
Просмотров: 742
Размер:	115.5 Кб
ID:	3189Нажмите на изображение для увеличения
Название: SPM_A0038.jpg
Просмотров: 845
Размер:	123.6 Кб
ID:	3190Нажмите на изображение для увеличения
Название: SPM_A0039.jpg
Просмотров: 803
Размер:	138.6 Кб
ID:	3191.Кстати-а как померить реальную величину тока сварки?

+ Ответить в теме

Ваши права

  • Вы не можете создавать новые темы
  • Вы не можете отвечать в темах
  • Вы не можете прикреплять вложения
  • Вы не можете редактировать свои сообщения