-
Добрый день... затянулась небольшая пауза провожу подетальную проверку обвязки шим паралельно с примерно таким же дурдомом на работе о которой говорил Xort01
-
Вложений: 1
Вот в компе нашёл - где то из инета появилась
Вложение 9684
-
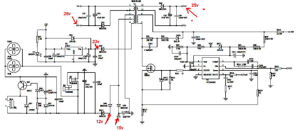
Добрый день... Николаевич ... значится так,- резюки все подогнал под схему, литы поменял ,включаю мерю напругу с (Тт-1) уменьшилась ровно на 2в,единственное что вызывало сомнение резюк R04 100ом по схеме Андрюхи думал отпечаток оказалось что и в твоей тоже R04 100ом а в натуре установлен 10ом может ли это влиять на напругу? или это просто ограничение тока диода D010.По твоей схеме все напруги совпадают с разносом в 1в (вместо 23в-25в,вместо 12в-12,5, вместо15в-14,8), кроме питания оптронов вместо 25-27в я получил
верх 29в
низ 36в
-
Вложений: 1
Вот схема - работа схемы 3 резистора обведены зелёным от 320 вольт заряжается конденсатор питания ШИМ С017, как только напряжение питания достигнет для UC3842 16 вольт она стартонёт и блок питания заработает на его выходах появится напряжение - напряжение обозначено синим в точку 1 оно пойдёт для питания ШИМ, а вот в точку 2 оно пойдёт для стабилизации выходного напряжения. Поставьте резистор 20 кОм вместо 22 кОм и измерьте выходные напряжения.
Вложение 9685
-
Николаевич ,-Xort01 писал "Про повышенное напряжение питания драйверов - так и не увидел внятных осциллограмм именно по питанию... Ведь не сложно - 0 по центру и 10 вольт на клетку, чтобы убедиться, что у Вас там действительно есть 35 вольт... По импульсам на транзисторах, не видно упора в затворные стабилитроны, поэтому и сомневаюсь в завышенном напряжении...
А так, снизить напряжение можно попробовать просто - подобрать и повесить параллельно питанию каждого оптодрайвера резистор номиналом 1-2 кОм. Это создаст дополнительную нагрузку на эти каналы БП, а так как стабилизация туда не заведена - напряжение снизиться."
у меня не получается измерить осцилом напругу на +- v1 и v2 . Мультимер может соврать, но Тт-1 не соврёт!
-
Николаевич ,- поставил.- результат (вместо 23в-23,5в,вместо 12в-12в, вместо15в-13в) а на драйверах
верх 29в
низ35,9в
-
Ну что я могу сказать - для работы блока питания критическое напряжение это- вместо15в-13в- то есть при 10 вольтах по даташиту ШИМ отключится. Для оптодрайверов от 15 до 30 вольт напряжение питания, у вас вроде бы многовато, но с другой стороны оно как то же работало - возможно впиндюлили не тот трансформатор с другими моточными данными, да и напряжение разница на драйверах, может бракованный - неизвестно. Обратной связью контролируется только напряжение 15 вольт - остальные зависят от моточных данных и нагрузки на эти обмотки. Если уж что бы совсем по уму как говорится, то перемотка транса. Вот вспомнил что я как то делал для уменьшения питания - между выводом с трансформатора и диодом включить дроссель - сказать сколько в индуктивности затрудняюсь, могу сказать что это дроссель на гантельке маленький и я подбирал витками нужное напряжение - это сработает точно. Мне нужно было запитать кулер 12 вольтовый от обмотки, которая давала 24 вольта это что бы без КРЕНки.
-
Николаевич ,- я тебя понял и обязательно проверю и транс кол.витков, к сожелению неосторожным движением руки при измерении питания драйвера произошол очередной бабах полетели ключи ,но я не отчаиваюсь закажу транзюки и начну сначала спасибо за помощь
-
Ну блин - всем говорю снимите 320 вольт с выходного каскада - не знаете как, та выпаяйте транзюки - дешевле будет.:)
-
Есть ещё вариант уменьшения напряжения. Вместо отмотки витков, можно домотать на эти каналы 1-3 витка в противофазе. Не надо разбирать трансформатор, поверх всех обмоток МГТФ тоненький, с полярностью включения придётся угадывать, 3120 временно отпаять, чтобы не угробить. Это если есть место в окне трансформатора. Приподнимается ножка диода и в этот "разрыв" включаются доп. витки.
Однако, дополнительные резисторы намного проще.