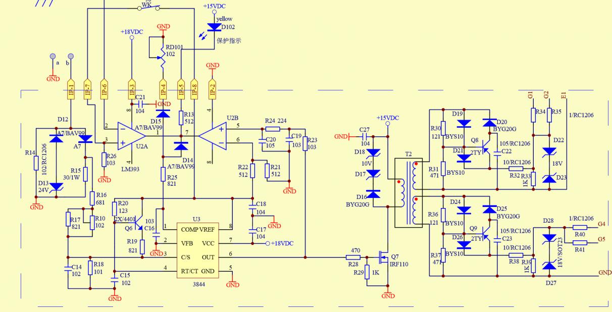
А точно транзистор? Или как у кизера то BAV99 (диодная сборка в sot23) ?
Да и принципиальных отличий управы думаю не должно быть от кизера, вот его управлялка, дорисовывайте что у Вас не так
и будем разбираться пока карантин и делать нечего ..
Вложение 10428
ЗЫ: И что там с самим "термометром"? Он заменен после большого взрыва, или хотя бы стоит перемычка ?
я бы сперва ставил перемычку, ибо вдруг попадется в руки нормально открытый и будем лечить мнимый недуг всем скопом .
Ибо зачастую так и происходит , что ларчик просто открывался