-
Вложений: 2
Доброе утро... выкладываю осциллограммы питания 3120. ослик включён со стабилизатора вход открытый
верх 10мкс 0.2в
Вложение 9658
низ 10мкс 0.2в
Вложение 9657
Поставил по одному транзюку из бэушных FGH40N60 и FGH60N60 релюшка включилась жёлтый светодиод погас на выходе 52в полёт нормальный варить непробовал.
-
Для полной уверенности нагрузите его на баласт и убедитесь, что схема ограничения тока работает, а тогда уже и электрод.
-
Добрый день мастерам и участникам форума.Николаевич,- нагрузил на шунт пружинку от крановых электродвигателей включил с лампой 150 вт,защита работает,отключил лампу и латор.Пробовал варить тройкой дуга зажигается легко,постепенно увеличивал до 160а варит хорошо .Только после выключения и повторного включения через 15 мин на малых от 10А до 50А щелкает реле и чем больше оставляю включённо частота щёлканий увеличивается а потом уменьшается и прекращается.От чего может щёлкать реле?
напруга питания оптодрайвера
верх 31в
низ 38в
радиаторы ключей холодные температурные режимы шим в норме.может уменьшить напруги до 27в если получится или с шим не всё в порядке?
может ли это привести к очередному бабаху:confused:
-
Всё начиналось с блока питания?
Вот и продолжается тем же... Ищите косяки после ремонта, треснуло где, или непропай...
-
Xort01,- всё началось с того, что на плате в месте крепления клемника обнаружен прогар я не описал это может эта первопричина.При постукивании по плате изменений напруг не наблюдается также как и трещин и непропаев есть осцылограммы с шим может по ним можно понять причину завышенного напряжения
-
Клацает реле. Убедитесь в том, что сам блок питания при включении выдаёт напряжения. Может там не работает нормально схема плавного пуска - я говорю о схеме, которую дал Андрюха на первой странице. Сварочный инвертор включает в себя несколько узлов - в данном случае в дежурке обратноходовый преобразователь - изучите его работу отдельно и способы стабилизации напряжения на выходе и поймёте, что это просто - трудно первый раз понять.
-
По схеме, реле включается с задержкой, после включения БП и выключиться может только при выключении БП. Вот и ищите, почему клацает: или БП глохнет/перезапускается, или пропадает на самих контактах обмотки реле. Если это БП - то и вентилятор меняет обороты вместе с клацающим реле, но может быть и незаметно.
-
Доброе утро .. Однако интересный косяк получается Xort01 ,-при отключении точки соединения C22,C23 от корпуса реле перестаёт клацать.Между точкой соединения C22,C23 и корпусом есть напруга в ~50в.При соединении C22,C23 на корпус слышится лёгкое шипение от транса щим.Как поработало минут 5-10 при повторном включении клацнет один раз и всё а на выходные напруги это не действует. Может кондеры шим взять и все поменять?
-
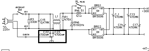
Вложений: 1
Речь об этих конденсаторах
Вложение 9675
Может кондеры шим взять и все поменять? - а может сразу аппарат на рабочий поменять. У вас ремонт на абум называется. В процессе перепаек можно ещё внести неисправность. Дежурку отдельно нужно ремонтить. Нужно найти конкретную деталь- детали, которые не дают нормально работать аппарату и не на абум, а с техническим пониманием - тогда можно спать спокойно - аппарат не подведёт в самый неподходящий момент.
-
По всему сказанному вижу проблему именно в БП, точнее в срывах его работы. Если менялись 817 и 431 - проблема может быть в них (было похожее у нас в серии) - попробовать другого производителя. Если не менялись - то не трогать.