Максимальні знижки на зварювальні апарати Патон для учасників форуму!
Всім учасникам та відвідувачам форуму додаткова знижка на зварювальні апарати Патон.
Для отримання знижки зателефонуйте за одним із номерів і скажіть, що ви з форуму. (097) 591-29-90, (099) 406-30-49
Спеціальна пропозиція для учасників та відвідувачив форуму - знижка на напівавтомати PATON! Для отримання знижки зателефонуйте за одним із номерів і скажіть, що ви з форуму: (097) 591-29-90 чи (099) 406-30-49 Обирай Патон!
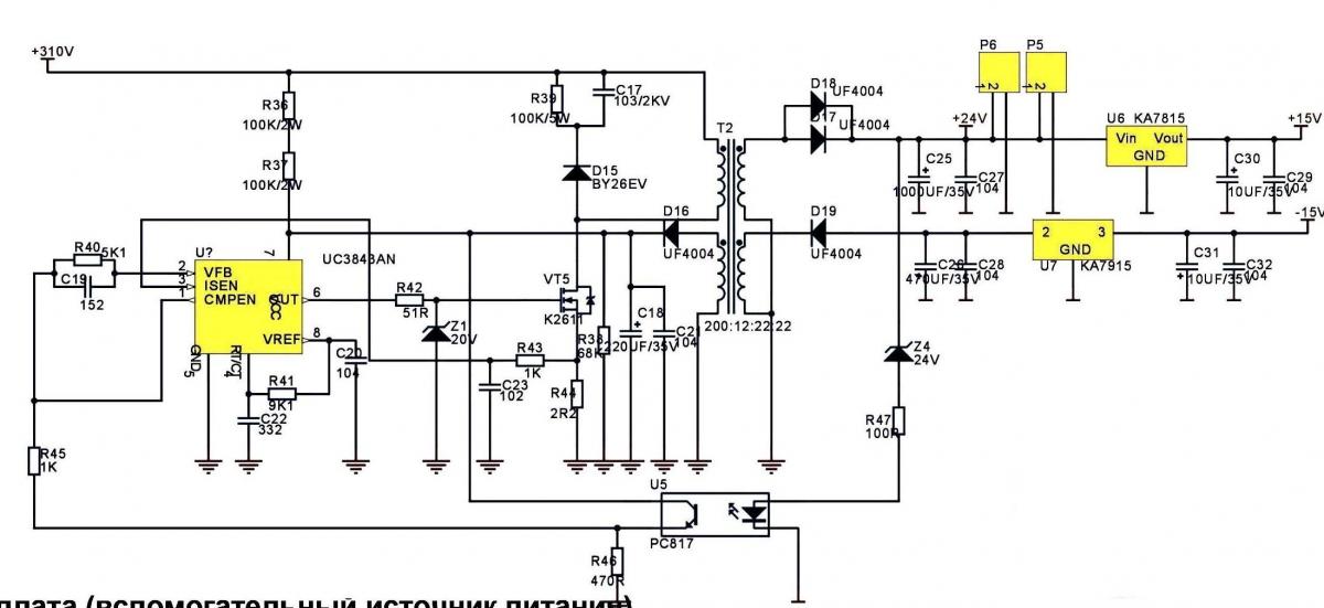
Ничего там военного - дежурка.
Вот сама дежурка.
Вот опираясь на эту схема была отремонтирована.
Там нужно не только микросхему поменять, а проверить обвязку, транзистор - возможно и трансформатор. Запуск производить через лампу.