Где можно найти схему на сварку wester mug160i??????
Вид для печати
Где можно найти схему на сварку wester mug160i??????
Нигде, наверное. Лучше скажите, что с ней не так ...
Микруха выгарила и не понять что там написано
Предельно ёмкое и очень содержательное изложение сути проблемы.
Сгорела микруха....
Выебнулся??
Нет. На полном серьёзе.
А как? Я тут в первые?
Да хоть на файлообменник положите и выложите сюда ссылку:
http://mega.dp.ua
[url]https:/
[QUOTE
Крупный план снимите, ничего не видно (саму микросхему + участок платы вокруг нее) ...
https://TransFiles.ru/50544
Там уже другая стоит но не то что надо
Ничего там военного - дежурка.
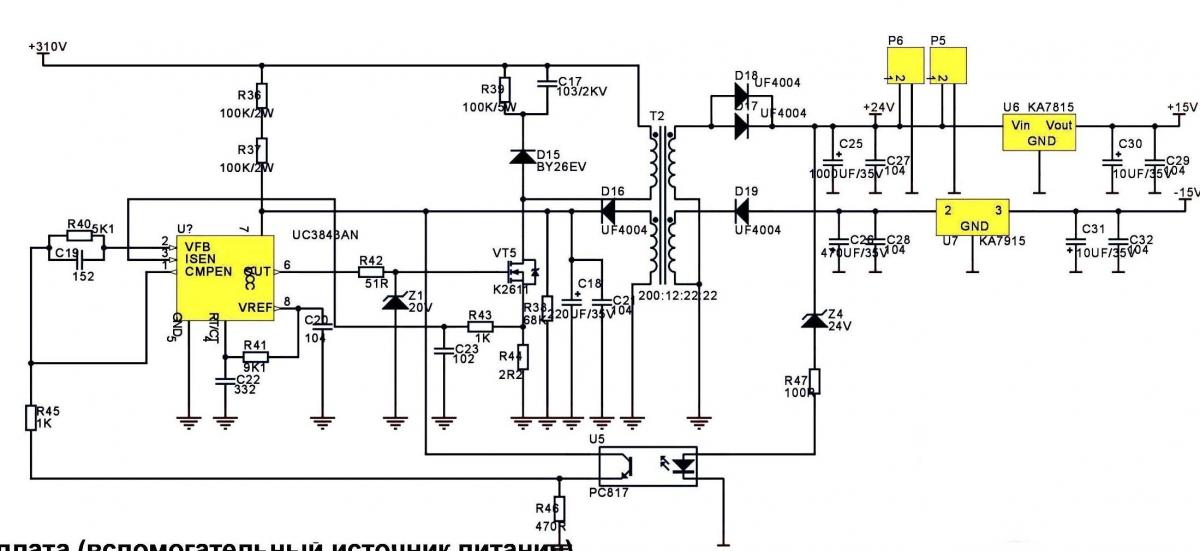
Вот сама дежурка.
Вложение 11941
Вот опираясь на эту схема была отремонтирована.
Вложение 11942
Там нужно не только микросхему поменять, а проверить обвязку, транзистор - возможно и трансформатор. Запуск производить через лампу.
Транзистор тоже был дохлый. Я поменял все но ни чего не произошло . Ставил разные микрухи uc3843-uc3845 , а после того как поставил uc3842 все сново выгорило. Может все же микруха не та?
Вы не понимаете, что вы делаете, поэтому ничего и не работает.
1. Ставьте то, что там было. 45 - так 45, а не 42 или 43. Они не совсем одинаковы и в общем случае не взаимозаменяемы.
2. Проверьте R42, C18, R44, Z1, на всякий случай - D16 и U5, D17, 18, 19, C25, 26, 30, 31. Вроде, все.
3. И только после проверки и замены всего неисправного попробуйте включить через лампочку, как вам только что сказали ...
Вы разницу знаете какая у этих микрух? Нужно не гадать, а менять осознанол и с пониманием. То есть если я ставлю эту микруху то у меня должен быть такой то результат - а вы меняете абы как. Какая частота на выходе то есть на 6 нога ШИМ. Трансформатор - индуктивность первичной обмотки? После пробоя транзистора очень часто сваривается первичная обмотка - то есть межвитковое. И ещё куча вопросов, но думаю я на них ответы не получу.
Там та микруха полностью выгорила единственное что было видно это букву U. и все!я все проверял что было неиспровно то заменил
микруха полностью выгорила
Полагаю, как минимум, всю обвязку надо заменять однозначно, не проверяя. Там 300 вольт со всех ног шима вылетело. И, как понял, не один раз.
Как узнать какая именно нужна микруха?
для начала посчитать частоту какая получится на выходе ШИМ исходя из номиналов частотозадающей цепочки. Знать работу и разницу в этой серии ШИМ. Потом исходя из трансформатора принять решение какую микруху ставить. Если правильно делать запуск БП -то если даже не ту микруху поставить то она или не запустится или будет большое потребление тока на ХХ, но БАХа не будет.