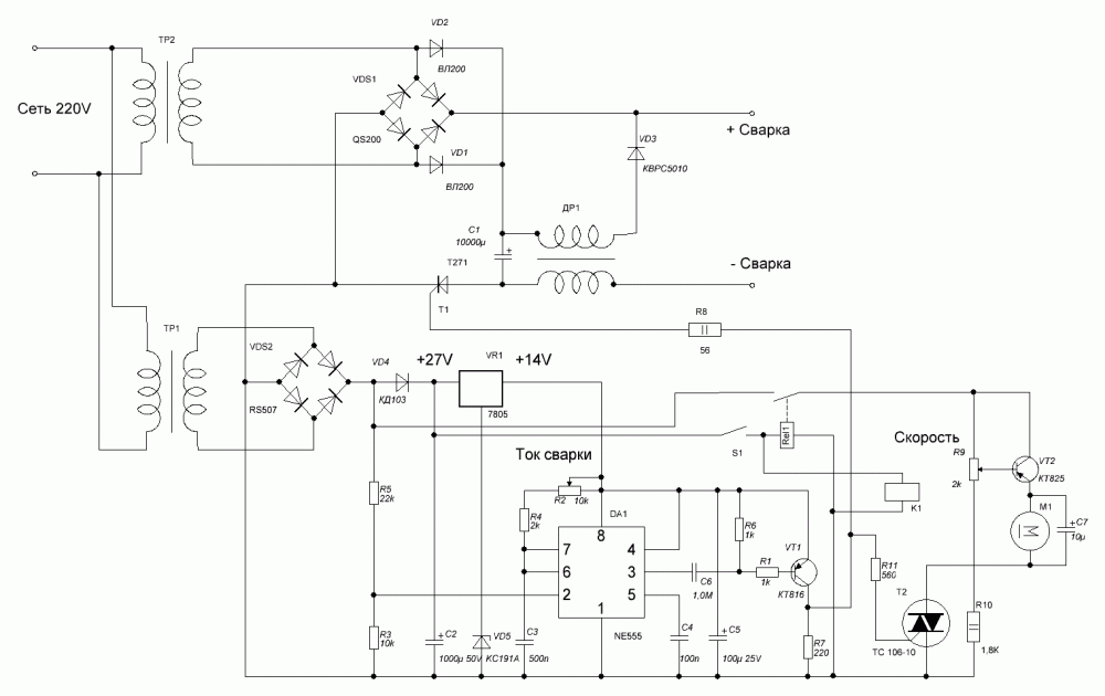
в общем, сварочник (переменка) тупо плавит электроды, горят замечательно, но не варят, расплавленный металл ляпает на деталь, а проварки нет
думал ток великоват - добавлял балласт, всё равно бестолку - просто сжирает электроды
намотал дроссель (без расчёта), вроде немного лучше, но начал липнуть электрод - что нужно, конечно по подробнее

