Вложений: 2
Нужна помощь в ремонте Kaiser NBC-250
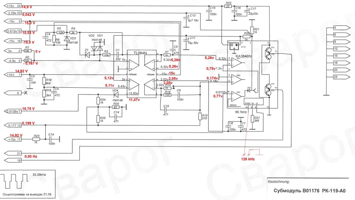
Есть инвертор Kaiser NBC-250. Схему, к сожалению, не смог найти (или плохо искал?). Фото внутренностей
Вложение 2830
Инвертор собран на одной плате.
При вскрытии обнаружилась дохлая микросхема TL084. При включении инвертора корпус м/с раскалялся до красна. Место на фото указано стрелкой. При этом реле включалось/выключалось с периодом примерно в 1 сек. Неисправность появилась предположительно в следствии попадания внутрь небольшой капельки металла (так говорит хозяин инвертора).
Вложение 2831
ШИМ контроллер на плате uc3846dw.
Микросхема была заменена на новую. Проверены выходные диоды, силовые ключи - все звонится нормально. Источник питания +/- 15 В в схеме работает нормально.
При первом включении после перепайки дохлого корпуса инвертор включился без проблем. Выходное напряжение ХХ около 65 вольт. При подключении нагрузки (подключал ТЭН на 220 В мощностоью 2 кВт) напряжение на выходных клеммах падает до нуля, ток через нагрузку несколько миллиампер. Ясно, что о сварке никакой речи не может быть.
Если смотреть осциллографом на выходные импульсы ШИМа при подключенной нагрузке, то реакции ШИМа нет никакой.
Подскажите - в какую сторону рыть? И может кто со схемой поможет? Без схемы тяжело разобраться.