Вложений: 6
Ресанта 220 горит лампа накала для проверки
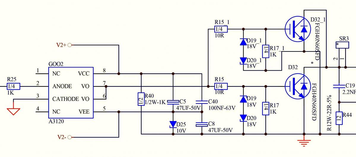
Здравствуйте! Ресанта 220 GP 44 стандартной проблемой нет выхода и горит перегруз.Были пробиты по одному транзистору на обеих
плечах FGH40N60(SFD) буквенным обозначением.Прощупал драйверную часть что странно не нашел ни чего пробитого.Осцилограмму прилагаю нижнем плече на затворах паянными транзисторами снятым высоким
Вложение 10937 Вложение 10938
Верхнее плечо Вложение 10939 Вложение 10940 во всех осцилограммах Volts\Div-10 Time/Div-10µs
Поменял на такие же транзисторы только буквенные обозначения(UFD).Сделал технологический разрыв Вложение 10935 и навешал
лампу накаливания 95Вт аппарат запустился,на выходе 64.5вольта накал горит примерно 1\4 часть ярко оранжевым цветомВложение 10936.Явно что то не так,
сравнил с точно таким же аппаратом,но тогда там получается накал еле видно если рукой прикрыть лампочку.Помогите пожалуйста разобраться
в моей проблеме,из за чего горит накал так ярко?