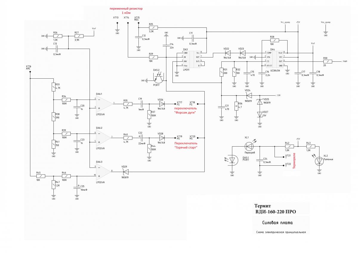
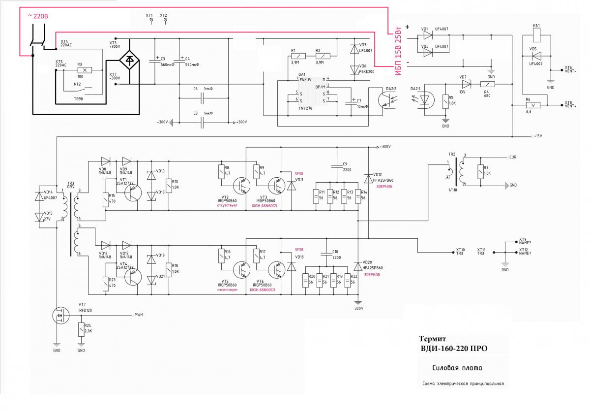
Доброго времени суток, уважаемые форумчане. Во время эксплуатации взорвался шим-контроллер блока питания TNY278 попутно подпалив одну из ножек трансформатора TR1.
Сдуру я его размотал решив что транс можно купить, а оказалось, его надо мотать самому. Перемотка по инструкции от производителя ни к чему не привела.
В итоге я купил китайский ИБП на 15В 25Вт. Аппарат ожил. И недавно сдох один из транзисторов IXGH 48N60C3. Заменил, все работает. Приложенная мной схема переделки имеет право на жизнь?
До ремонта, после выключения из сети, вентилятор инвертора продолжал работать сек 10 разряжая конденсаторы С3 и С4. Сейчас они остаются заряженными и как бы пропадает смысл мягкого старта через реле.
Вот думаю, не приводит ли это к раннему выводу из строя транзисторов? Приложу и оригинальную схему. Транзисторы красным цветом - те что были на плате.
Вложение 10470Вложение 10471Вложение 10472Вложение 10473
