Эти резисторы греются конкретно.
Вид для печати
Эти резисторы греются конкретно.
Проверил ещё раз форму сигнала на затворах, напряжение питания. Вроде всё ОК. Завтра возьму прибор и проверю емкости снаберные. Хотя мало вероятно, что бы накрылись сразу обе. Не нравиться мне такой нагрев, где то должна быть причина.
ШИМ-ка на режиме х.х. работает на частоте 70 кГц. Не много ли? Может кто замерял на таком аппарате? Ведь согласно формуле, чем выше частота тем больше выделяемая мощность на резисторе.
Измерил частоту на своём NBC-200 - 77 кГц. Снаберные резисторы греются аж дым идёт, пыль обгорает:)
Спасибо, что не поленился! Но ведь не должно так быть! На выходных опять всё перепроверю, если ничего не найду - начну варить. Сегодня на выходе ШИМ-а обнаружил подозрительные выбросы. Буду разбираться.
Хорошо бы заменить ТГР, но нечем. Один драйвер выгорел, восстанавливал, может и ТГР попало.
Ещё раз всё перепроверил. Осциллограммы норма, на выходе 78В, транзисторы не греются, а вот снаберные резисторы - не дотронешься. Проверил на электрод - варит нормально. Будем считать что сварку я отремонтировал.
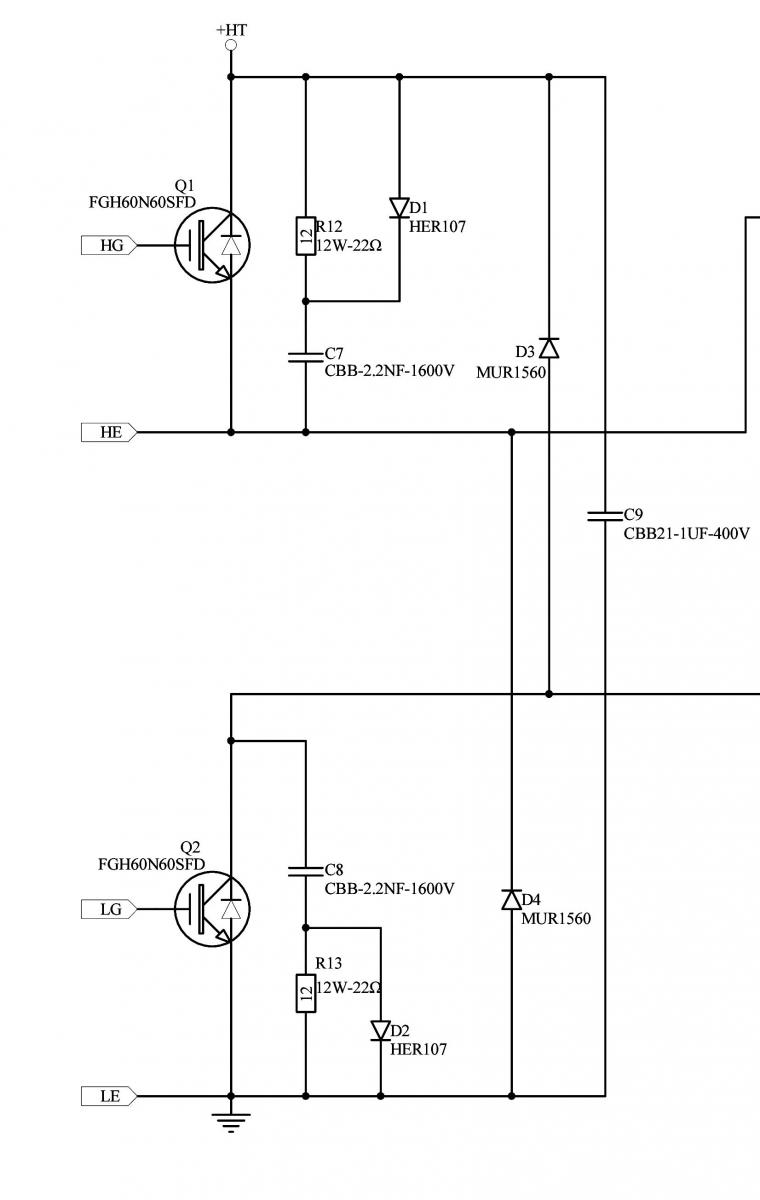
Так вот, рылся в схемах и обратил внимание на такое - вот схема выхода Kaiser
Вложение 10121
а это схема выхода Ресанта
Вложение 10122
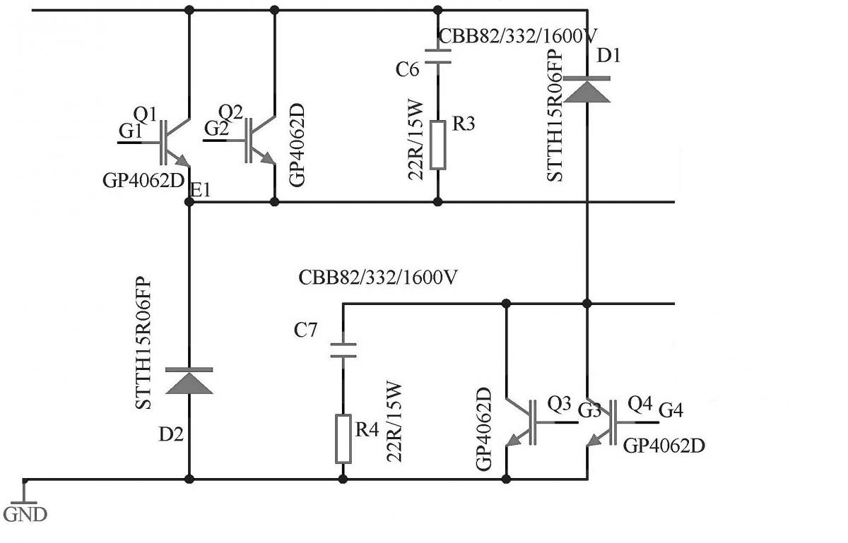
вот схема выхода Telwin Tecnica
Вложение 10123
обращаем внимание на диоды и разницу схем.
Kaiser - греются резисторы, сремонтирую Telwin Tecnica и сравню нагрев. Понятно что в Telwin Tecnica диоды стоят параллельно диодам что в транзисторе тем не менее проверю. Нехочется сравнивать параметры диодов в транзисторах и дополнительных на плате - практически лучше посмотреть.
Те диоды в Телвине вряд ли влияют на нагрев резисторов ,а в Ресанте может и меньше нагрев резисторов т.к. ёмкость кондёра меньше и ещё заряд его происходит через диод ,через резистор только разряд, это при том что сопротивление во всех трёх схемах одинаковое.
В Телвине да - я привёл 3 схемки как пример разновидностей. Не помню в каких то аппаратах нагрев резисторов умеренный, а в Кайзере калятся.
Может на Кайзере диоды поставить в паралель резисторам, как в Ресанте? Интересно, после такой доработки, бахнет аппарат или нет? Может китайцы решили сэкономить?