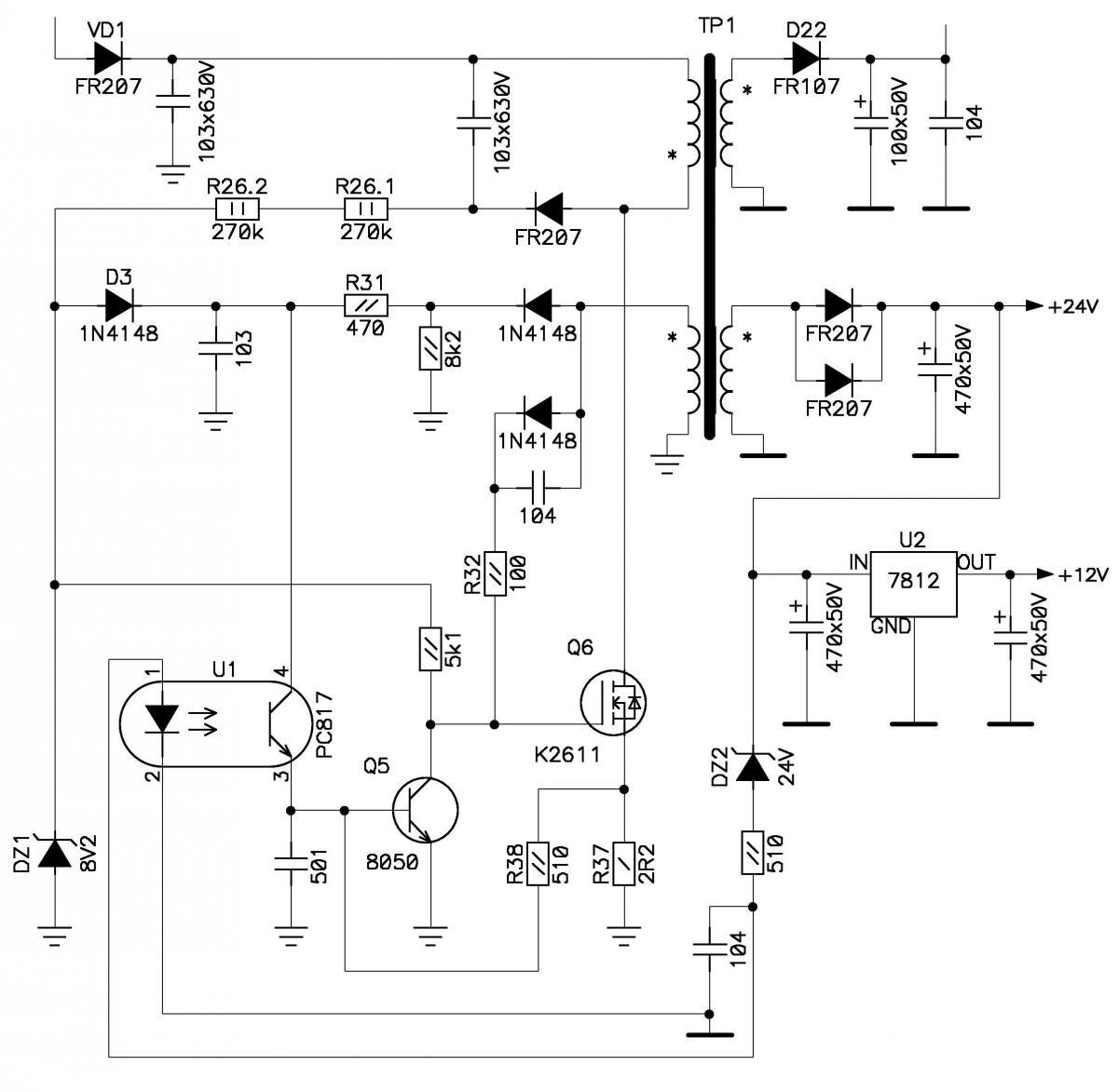
Который R38 ? Не должен, с R37 точно порядок?
Вид для печати
С чего греться R38:confused: Ну если конечно в результате перепаек там чего нибудь не закоротили.
Вложение 10354
Вот и я уточняю/удивляюсь... Других резисторов 510 Ом не видно вроде...
Окромя измерения номинала резисторов, в данном случае нужно измерить напряжение на этом резисторе, а так как он греется, значит на нём будет бОльшее напряжение, чем должно быть - соответственно определить причину этого бОльшего напряжения. При измерении сопротивления резистора прибором ток через резистор маленький и он может соответствовать номиналу, а вот при прохождении тока который в схеме, может "плыть".
Транс похоже нормальный. Проверка простая, видите на первичке 5mH, замыкаете пару ножек у транса и индуктивность падает на порядок - значит транс рабочий. Замыкание ножек это имитация межвиткового.
Я теперь в автогенераторах стараюсь втупую все по максимуму менять, всеравно для проверки надо выпаять, а подыхающий стабиллитрон или диод проще сразу заменить.
У меня была подобная неисправность, был полудохлый FR207 в горячей части, но он выдал себя очень сильным нагревом
У меня была подобная неисправность, был полудохлый FR207 в горячей части, но он выдал себя очень сильным нагревом - хорошо хоть проявил себя, а бывает что проверяется тестером нормально, а под напряжением в схеме не работает и без нагрева.
Для подобных случаев выручает Л2-23, позволяет продавить детали постоянным напряжением до 400В.
Ещё мегер на 500 и 1000 В переменки.
ну, китайтестер на этом трансе везде показывает резистор, индуктивность не показывает вообще
Значит, надо тупо поменять FR207? Попробую...
Тема не заглохла, и не надейтесь :)
P.S. Попробовал на трансе с БП компа - замыкая вторичку на первичке падает индуктивность, а то и вообще показывает резистор.
А вот на этом трансе все обмотки показываются как резистор.
А вот еще две такие же схемы нарыл, так там начала обмоток идут совсем не так.... А почему? В предыдущей ошибка?
Вложение 10356Вложение 10357
P.P.S. Перемерял китайтестером опять ,замыкая контакты, то индуктивность так и не показывает,но сопротивление меняется. Значит, годный?