Не ну можете и 300 выставить...
На основании чего Вам ответить??? Количество и марку транзисторов и диодов огласите.
Вид для печати
Не ну можете и 300 выставить...
На основании чего Вам ответить??? Количество и марку транзисторов и диодов огласите.
Схема, я так понимаю мостовая, в каждом плече по три FSA18N50, диоды D92-02 - 12 шт.
Я ж уже написал - 250А. С учётом Китая - 225. Домашняя сеть - проблема. Когда запускал ESAB 500A, у меня и на 380 провода загудели... Случайно, при полностью введённой моще дал старт...
Так что такие аппараты надо делать при хорошей сети. 40А*3 фазы у меня пока справляется. Ввод 10мм2 медью. Если есть ввод на электроплиту, то там обычно автомат на 25А. Кратковременно выдержит.
А сопротивление балласта какое?
У меня балластный реостат серии РБ на 300А.
У меня одна секция с такого реостата.
Вот только диоды, мне кажется хлипковаты для 250А, а менять на более мощные с такими транзисторами нет смысла. Плюс на больших токах силовой трансформатор вместе с дросселем могут влететь в насыщение и сыграть симфонию Баха.
Остановлюсь всё-таки на 180А.
Спасибо за помощь.
Тем не менее, работает куча аппаратов именно в таких режимах. Насыщения нет.
Диоды вообще редко мрут. А вот транзюкам тяжеловато в данном аппарате. Но и они пережили отказ контроля тока...
Вот плата управления аппарата Искра профи MIG-250D
Вложение 9349
такая же как у вас.
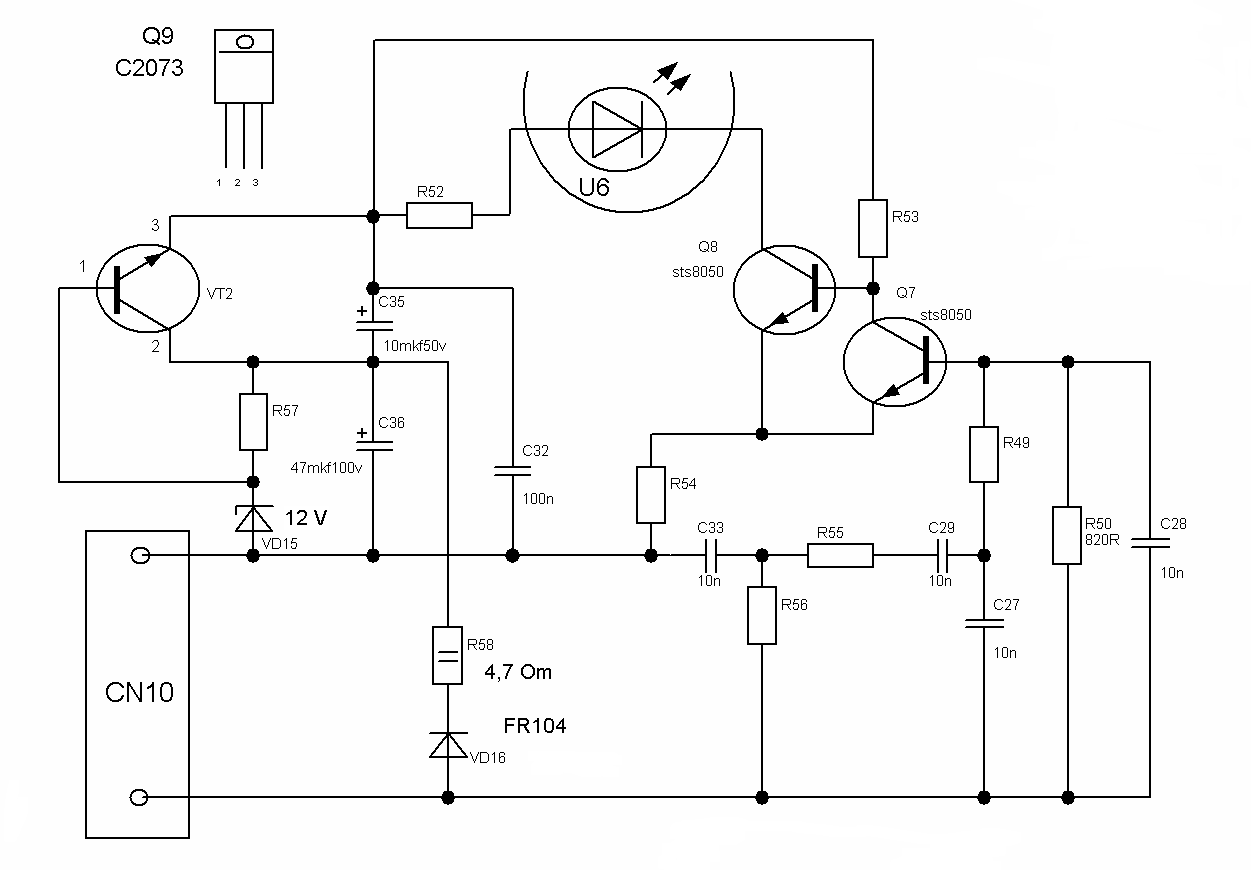
Вот схема того узла в котором сгорел резистор
Вложение 9350
Так вот - если этот узел не работает вы ничего не увидите, а вот на реальной сварке да. Я отремонтировал сварочник и отдал человеку - показал варит и всё регулируется. Через пару дней звонит и говорит что сварщик сказал что аппарат варит но как то жостко. Привезли - таки да - аппарат варит но с треском в общем что то не так - как выяснилось был в пробое диод и соответственно сгорело сопротивление 4,7 Ом причём видно его повреждение только снизу - в обрыве оно. После замены диода и резистора аппарат начал нормально варить. Как этот узел влияет на процесс сварки сказать не могу - схемы нет. Ток я выставлял 200 Ампер. У меня аппарат не был раскручен как у вас. Ток выставляется резистором возле разъёма к которому подключены регуляторы.
Я как раз эту часть схемы и ремонтировал основываясь на том, что в режиме MIG важно именно постоянство напряжения на выходе СА, т.е. жёсткая характеристика.
А реализовать её без контроля напряжения на выходе СА невозможно.
По работе этой части схемы думаю так - яркость горения светодиода и соответственно степень открытия транзистора оптопары, зависит от напряжения на выходе. При падении напряжения на выходе в момент замыкания проволоки схема управления увеличивает скважность ШИМ для восстановления значения напряжения.
А как это реализовано конкретно в этом аппарате - только ваятелям из поднебесной известно.
Кстати, вычитал, что сопротивление балласта для настройки тока в районе 180А должно быть 0,3-0,5 Ома.
На сколько помню, на этой плате реализована такая фишка: при нажатии кнопки рукава идёт подача с заниженной скоростью, а при касании проволоки - скорость увеличивается до установленной. Похоже именно за это отвечает данный узел, так как завязан он в конечном итоге на TL494, которая управляет подачей.
Исходя из выходных диодов - потолок 180(скрестив пальцы - 190, если на обеих руках - 200) ампер.
С аппаратами на этих платах проверена ещё одна фишка: от производителя в ММА они настроены на 190-200 ампер, в МИГ/МАГ - до 250 выдают и варят. Но есть одно но... Если поставить на нагрузочный стенд в режиме ММА до отключения по температуре - всё канает. А вот на МИГ/МАГ режиме на нагрузке при 250 амперах - диоды выдерживают только кратковременно, то есть убедиться, что такой ток есть. Если долго нагружать - диоды отправляются в мир иной, что логично - импульсный ток превышает возможности диодов более чем в 2 раза. При сварке проблем нет - выдерживают.