-
При включении в сеть аппарат включается, срабатывает реле, зеленый светодиод засвечивается и на этом все, дуги нет. При вскрытии обнаружено; БП исправен +15В, -15В, в наличии.- Это ваше первое сообщение. Вы слишком много там перепаивали - поэтому всё проверьте чего вы там паяли - возможно где то замыкание и необязательно по питанию. Нужно было сразу снимать перемычку и подавать от отдельного источника +310 вольт на дежурку - потом выпаять плату управления ( запаять для удобства ремонта разъёмчик) - не вешать лампочку вместо ТГР - есть осцил и можно контролировать сигнал. Теперь возможно вы спалили там на плате есть транзисторные сборки и сигнал с них идёт на ТГР - в общем добавили работы себе. Проверьте на плате эти транзисторные сборки.
-
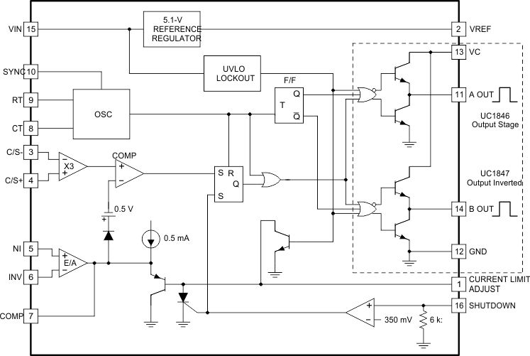
Как говорят «От дурной головы, ногам покоя нет.» так и у меня. Найти виновника было не так и сложно. Замкнула 14 нога UC3846 на минусовой вывод 12 ногу. Вопрос- запаивать UC3846 или произвести замеры и посмотреть что выдают ОУ.
-
Вложений: 2
А теперь смотрите что замкнули
Вложение 8910
мог выход выйти из строя.
Теперь дальше - что будет с этим узлом без управления по затворам - там приходят противофазные импульсы - а без 3846 состояние неизвестно - снимите с этого узла напряжение - резистор в красном квадратике.
Вложение 8911
Исходя из схемы 3846 можно прозвонить транзисторы на предмет пробоя.
-
При проведении измерений мог коротнуть 14 ногу на 13 или 15, это ноги питания. Не исключаю такой вариант. Если в момент закорачивания 14 ноги на плюс питания открылся нижний транзистор то он умрет, героически но быстро. Ток с плюса 13,15 ноги через переход К-Э на минус. Проверить полевые сборки особого труда не составляет. В место токо ограничивающего R21 в схеме ошибка номинал не 1К как на схеме, а 1ом впаиваем лампочку на напряжение не менее 15В и ток до 0,5А. Выпаяв UC3846 на ноги 11 и 14 одновременно по очереди низкий и высокий уровень то есть затворы прижимаем к земле или подаем плюс 15В. Если при этом лампочка не горит значить все нормально. Сквозного тока нет. Если подать например ногу 11 плюс 15В а ногу 14 прижать к земле или наоборот, лампочка будет загорится. Полевые сборки транзисторов не успели выгореть.
Вопрос- запаивать UC3846 или произвести замеры и посмотреть что выдают операционные усилители.
-
Вопрос- запаивать UC3846 или произвести замеры и посмотреть что выдают операционные усилители. Сделайте замеры не запаивая 3846. Потом запаять - мало ли чего с ней приключилось.
-
Померил на выпаянной UC3846 ногу 14 на 12 звонится на КЗ, ШИМ контролер умер, но ничего есть в наличии новый. Впаял новую UC3846, БП запустился, в защиту не входит. Вроде востоновил все то что шаловливыми руцямы сломал.:) На выходе 11 и 14 сигнала нет, шим заблокирован. Промерил напряжения на UC3846 1)-- 2,7В, 2)—5,11В, 3)—0В, 4)—0,16В, 5)—минус 0,49В, 6-7)—0,79В, 8)—пила 2В, 9)—3,66В, 11-14) выхода нет, 13-15)—15,21В, 16)—0,01В. На TL084 1)-- минус 0,75В, 2)—0В, 3)—0В, 4)—15,2В, 5)—0В, 6)-- минус 0,18В 7)—14,5 В, 8)— 2,01В, 9)— 2,01В, 10)-- 2,01В 11)--минус 14,92В 12)—5,11В, 13)—5,54В 14) – минус 13,7В.
-
По ходу заблокирована 3846 по 5 ножке. Смотрите эту цепочку - 16 контакт платы там что за регулятор - как подстроечник нарисован - на ТL084 приходит сигнал с трансформатора тока - с резистора по 16 контакту платы и задействована оптопара если верить схеме - в общем в этом узле происходит управление ШИМ.
-
Вложений: 1
Вот накидал замеры как сейчас, формат файла sPlan 7.0. Дальше попробую сам, но сомневаюсь что моего серого вещества хватит.
-
Посмотрите может там - антистик - неработает и блокирует ШИМ - это тот узел, где заходит с "+" выходных диодов до оптрона - оптрон сейчас открыт или закрыт?.(но сомневаюсь что моего серого вещества хватит. - ХВАТИТ - не хватает у того, кто ничего не делает:) )
-
Николаевич Теперь схема у Вас есть такая как и у меня. Разговор будет немного продуктивней. Антистик и не работает, а как он может работать, открываем схему и смотрим . У нас нет +30В на разъеме 3 основной платы значить на базе Т7 0В он закрыт а на коллекторе в данный момент 8В. Идем дальше +15В через R16 20к (у Вас нет на схеме номинала) пробивает Z7 и на базу транзистора Т3 и того у меня на базе 0,65В чего вполне хватит открыть Т3. В результате засвечивается светодиод оптопары и открывается переход транзистора оптопары закорачивая через R52 6к минус 3,73 приходящие с RТ1 через R56 200к. На 2 ноге 0,3 mV (насколько правильно удалось измерить не знаю), но этого явно мало чтобы опрокинуть ОУ. Может я не правильно понял работу этого узла. Теперь как мы можем обмануть антистик без подачи напряжения на силовые транзисторы.