Просьба к АДМИНУ. - не помешало бы, так как освещение рабочего места мастера имеет немаловажное значение для успешного ремонта в связи с повсеместным применением СМД компонентов.
Вид для печати
Просьба к АДМИНУ. - не помешало бы, так как освещение рабочего места мастера имеет немаловажное значение для успешного ремонта в связи с повсеместным применением СМД компонентов.
Микитович, это всё общее освещение, на глаза не давит. А я говорил про освещение рабочего места.
Сделано красиво!
БЛАГОДАРИМ.
Вложение 9976
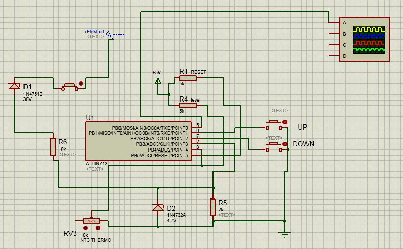
Всё то же самое, но с термокоррекцией. Терморезистор паралельно кнопке ПАМЯТЬ.
Светодиоды с их резисторами необязательны. Чисто для визуализации режима работы.
При первом включении нужно "откалибровать" (задать температуру). Нагреваем до нужной темп. терморезистор , затем удерживаем MEMORY. Это значение температуры внесется в память. При достижении этого значения ШИМ удерживается на максимально заданном. При дальнейшем увеличении температуры ШИМ будет подниматься до 99%.
Когда работает коррекция по температуре, можно регулировать чувствительность (изначально максимальная) к повышению температуры (UP\DOWN) , сопровождается коротким понижением оборотов.
Короткое нажатие MEMORY сохраняет мин. шим и чувствительность. Длинное - текущее значение на терморезисторе( сопровождается коротким остановом вентилятора).
Опробовано в железе. Работает. В архиве прошивка, файл протеуса. Фьюзы те же.
Вложение 9977
Вдруг, всё-таки, кому пригодится... Кое-то убрал, кое-что добавил.... В целом, схема та же.
Горящий светодиод указывает на установку верхнего\нижнего предела ШИМ. Их можно исключить
Нажатие кнопки UP\DOWN сразу переводит в настройки верхнего\нижнего предела, загорается соотв. светодиод.
Кнопки "ПАМЯТЬ" теперь нету.
Если в течении 3-4х секунд нажатий не было, автоматом сохраняется настройка в eeprom.
Термодатчик. Разогреваем до требуемой температуры и зажимаем одновременно UP\DOWN. Заносится значение в eeprom. При этом значении удерживается заданный максимальный шим, при дальнейшем увеличении температуры макс. шим устанавливается >95% и удерживается, пока температура не придет в "норму". Добавил: при обрыве\отсутствии датчика настройка макс. ШИМ игнорируется, и при горении дуги заполнение стремится >95%. Если термодатчик не нужен, вместо него установить резистор от 5 до 15 килоом.
На входе PB3 нужно около 3х вольт для перехода в "холостой ход". Импульсный сигнал - не проблема. Предусмотрено в коде.
Настройки гистерезиса убрал, они нафиг не нужны. В крайнем случае, можно R4 уменьшить.
Все изменения ШИМ плавные, дежурку насиловать не будет.
Емкость 0.1мкф по питанию МК обязательна.
При первом включении в память автоматом записываются "дефолтные" настройки, ок. 30-80% ШИМ, а температура "запредельная".
При включении с любой зажатой кнопкой - сброс настроек.
В общем, всё как и было, только минус одна кнопка и "реакция" на обрыв термодатчика. Ну, и настраивать чуть проще....
Всё в архиве. Кстати, протеус симулирует очень "криво". По крайней мере, у меня. Не соответствует таймлайну. Всё о-о-очень медленно...
Вложение 10078 Вложение 10079
Вложение 10080
И не спрашивайте, чего я на этом регуляторе помешался.... Больше заняться пока нечем.... Вникаем в ассемблер :)