Резистор нужен для ограничения броска тока в момент включения инвертора. Когда конденсаторы зарядились, запускается дежурка, включает реле, которое шунтирует резистор.
Вид для печати
Резистор нужен для ограничения броска тока в момент включения инвертора. Когда конденсаторы зарядились, запускается дежурка, включает реле, которое шунтирует резистор.
Померял напряжение на стабилитроне питания микросхемы дежурки- 12,6 вольт.
Плата очень хорошо залачена. Щупы вроде острые, но не могут его проткнуть. Поэтому не увидел, сколько идет на реле. Только на нижней кренке 5 вольт выход и 20 вход.
Добрый вечер, наконец сегодня получил детали недостающие и смог сесть перепаять. Значит что заказывал: Резистор 2 Ом -2 шт, Стабилитрон 12 В, оптопару PC817C. Покупал, друг который в радиодеталях ни бум-бум. В магазине (int.com)
перепутали резисторы, дали 12 Ом. Короче пришлось оставить старые на 2,2 Ом. Перепаял оптопару и стабилитрон. Подаю питание на дежурку. Молчит. Возвращаю обратно стабилитрон на 22 В. И о ЧУДО!!!! Загорается светодиод зеленого
цвета и включается реле. Меряю напряжение на катушке реле - 25,5 В. Я так понимаю можно ставить обратно перемычку , которую отпаял по Вашему совету. Может стоит еще что проверить. Вы говорили про +15 и -15 В. Трудновато без
схемы, непонятно где измерять Непонятно как проверить выход с трансформатора дежурки, где плюс видно по диодам выпрямителя. На одном стоят два в параллель, на втором один, но относительно чего измерять непонятно. Буду рад, если
сможете подсказать еще что-то полезное.
Все вопрос закрыт, инвертор починил. Спасибо Master888 за помощь.
Приветствую всех участников форума. Нужна помощь в ремонте данного аппарата Днипро-М САБ-250М без сетевого выключателя. На данном форуме нашел схему платы управления, спасибо участнику форума Semivosa за схему. Немного дорисовал, могут быть не точности и ошибки. Расположение платы управления очень не удобное. Может быть зря взял и выпаял плату управления из основной. Хочу по пробовать запусти плату управления отдельно от основной. С имитировав работу силовой части, в место обмотки ТГР подключить лампочку, подпаять минимальный обвес управления. Есть маленькая проблема, не знаю при питании +12В и -12В работать будет, в комповском БП нет 15В.
Забыл описать причину ремонта. При включении в сеть аппарат включается, срабатывает реле, зеленый светодиод засвечивается и на этом все, дуги нет. При вскрытии обнаружено; БП исправен +15В, -15В, в наличии. Силовые транзисторы и выходные диоды целые.
так не стоит делать. Просто распаиваете перемычку, которая подает 310В на силу, запитываете через отдельный диодный мост с небольшим сетевым конденсатором и дальше можно экспериментировать на здоровье.
Если выпаять плату управы - не советую включать аппарат, частенько китайцы экономят на резисторах и затворы транзисторов раскачки висят в воздухе, могут подохнуть.
БП от компа не стоит использовать, потому что вы не можете контролировать его ток, если что то подкорочено - будет дым.
Раз уже выпаяли управу, то запаяйте в управу и основную плату разъёмы вот такие
Вложение 8877Вложение 8878 и как выше написано не экспериментируйте с силой пока не сделаете управу. Отключите выходной каскад и используйте штатное питание.
Спасибо что не прошли мимо. Подавать напряжение на силовую часть без платы управления это полное безрассудство и однозначное убийство силовых ключей. Это делать я и не собирался. Запаять разъем конечно можно (тем более есть в наличии), тогда плата отодвинется на 10мм от основной и появится возможность для замены деталей. Хотя эксплуатировать аппарат с разъемом нет желания. Малейшее пропадание контакта в цепи первичной обмотки ТГР и тогда не кто не знает что будет. Просто конструкция самого аппарата и расположение платы ооочень не удобная. Пробовал первоначально не выпаивая плату управления с аппарата, подавал 310В от отдельного источника, распаяв предварительно перемычку и обесточив силовую часть.
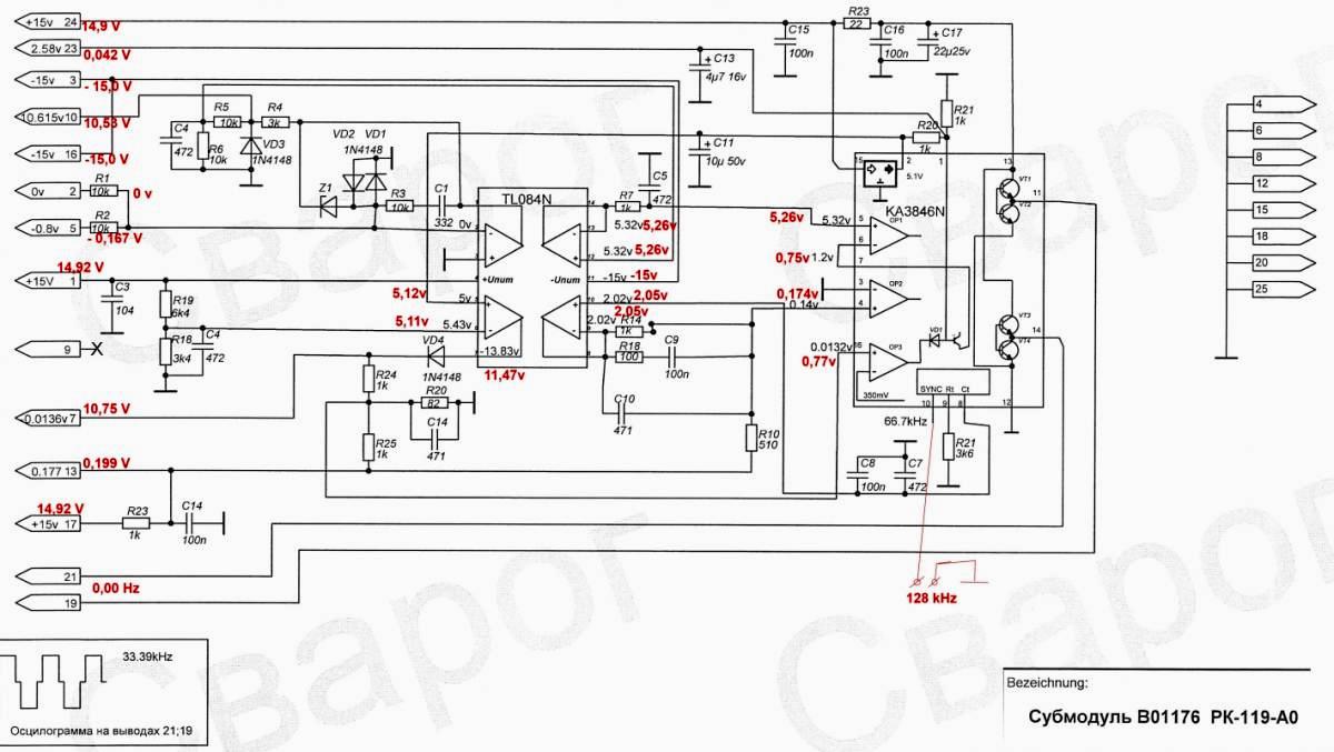
Подпаял питание, в место обмотки ТГР повесил лампочку на 26В 0,12А. Также припаял регулятор выходного тока, вывел два провода те что идут к трансформатору тока, и провод что идет на плюсовую клемму выхода (назначение этого вывода точно так и не понял, это или ограничение выходного напряжения или запуск аппарата при замыкании на общий провод). Подал в место 15В 12В. Пока эффекта ноль шим не запустился и имеем вот такие напряжения на выводах UC3846 1)—0,02В, 2)—5,12В, 3)—0В, 4)—0,18В, 5)—минус 0,45В, 6 и 7)—0,68В, 8)—пила присутствует амплитудой 2В(по ослику), 9)—3,67В, 10)—2,5В, 12)—0В (питание), 13-15)-- питание +12,06, 16)—0,67В . Выход с ног 11,14 отсутствует. Мерил на всех ногах, так как не боялся сорвать генерацию по тому что плата лежит на столе. Может нужно для запуска подать еще какое то напряжение. Настораживает низкое напряжение на 1 ноге должно быть больше. Уважаемые специи не пинайте сильно у меня нет радио образования, выпаяв плату хочу не только восстановить аппарат но и разобраться как он работает.
Вложение 8900 Фото взято с данного сайта.
Вложение 8901
Это схема модуля - 3846 раскрыта и есть режимы - режимы не я измерял, из инета. А теперь смотрите аппарат, который я ремонтировал
Sturm AW97I235 и его плата управления
Вложение 8902Вложение 8903
очень похожи, я это к тому что аппарат имеет особенности( по крайней мере тот что я делал), а именно:Аппарат имеет на выходе 30 вольт без нагрузки. При касании детали электродом напряжение подскакивает до 60 вольт и при зажигании дуги устанавливается на уровне 24-25 вольт. Имеет антистик и форсаж. При контакте электрода с деталью включается вентилятор. А на счёт разъёма это вы напрасно - очень удобно при ремонте - вынул плату и смотришь, паяешь, меняешь - контакт там хороший - всегда когда выпаиваю управление ставлю разъёмчик - не люблю когда паяют в труднодоступных местах и плавят паяльником корпуса компонентов. По окончании ремонта края разъёма фиксирую термоклеем - за 3 года ремонтов проблем не было:) А термодатчик проверяли??
Прочитал внимательно ваше сообщение - подал 12 вольт вместо 15 - на выходе ШИМа нет сигнала - понимаете что сигналы управления на 3846 подаются с операционников, которые питаются ДВУПОЛЯРНЫМ напряжением. Вам же написали отключите силу и используйте штатное питание - зачем спрашивать на форуме и делать всё равно по своему - я бы просто поленился распаивать - перепаивать как вы это сделали.
В аппарате что Вы ремонтировали такое точно расположение платы как у меня. Запаял разъемы как Вы советовали, теперь плату управления можно снять. После запаивания промыл все спиртом, просмотрел на залипы и прозвонил на КЗ соседние выводы, все чисто. Собрал диодный мост плюс два конденсатора 47мкф/400В в параллель. Снял каплю олова с перемычки, то есть отключил силовые транзисторы. Вставляю плату управления в разъем. Подаю 310В, БП входит в защиту, реле включается засвечивается зеленый светодиод и сразу отключается реле и гаснет светодиод. При отключении 310В происходит все повторно, срабатывает реле загорается зеленый диод и потом все тухнет. Без платы управления БП запускается и все питания в наличии то есть плюс 15В минус 15В и плюс 5В. Короткого замыкания по питанию нет сопротивление в одном направлении больше 1к в другом 650 ом. Теперь я в полной растерянности, и с чего начинать.
Николаевич спасибо за разъяснения принципа работы данной схемы.
Когда плата управления была на столе, то подавал питание не одно полярное, а двух полярное плюс 12В, минус 12В и общий провод .