Вот сфоткал
Вложение 10292
Вот написано в инструкции
Вложение 10291
Я понимаю что колпачком нужно его закрыть - только вот видим, что этот колпачок оторван - производство однако.
Вид для печати
Вот сфоткал
Вложение 10292
Вот написано в инструкции
Вложение 10291
Я понимаю что колпачком нужно его закрыть - только вот видим, что этот колпачок оторван - производство однако.
Наконец-то закончил ремонт дежурки.. Утром получил несколько 2153S с новой почты, все запаял на место, 300 раз перепроверил - вроде все в норме.
Включаю через ЛАТР: на 150 завелось, решил чуток добавить 160, 170 и тут дежурку снова прорвало. Благо дело микрух брал с запасом, опять все переделал,
сижу чешу репу где мог налажать. Вспомнил, что когда-то смотрел видос Измаила, про патоны и жалобу на прожорливый вентилятор. Решил кинуть +12 с ЛБП
и проверить. По итогам проделанного слегонца охренел, ибо эта сволочь при старте жрала 0,85А а с выходом на норм. обороты. ток падал до 0,48А.
Отпаял эту гадину и все завелось. Включается, варит... Впер какой-то вентилятор на 0,3А. Полдня тестов - полет нормальный.
Отсюда у меня возникло пару вопросов:
1-на кой черт там такой мощный вентилятор?
2-Как оно раньше работало ( до смерти первой 2153) и не дохло и почему вдруг после замены начало дохнуть?
По вентилятору и видео Измаила - он в этом или другом видео сказал что он связывался с Патоном и они сказали, что снабженцы закупили партию прожорливых вентиляторов - и соответственно не выкидывать же их, потому их и установили. По блоку питания - может изменилась частота:confused: и от этого проблемы, судя по фото его и раньше ремонтировали. Кто то срисовывал схему этого БП, сейчас поищу.
С платой вообще курьезный случай: ее просверлили в нескольких местах ( не хватало владельцу ручки для транспортировки, решил прикрутить самодельную из жести
на 4 заклепки)
После этих манипуляций аппарат перестал варить, ( покуда 3845 попала под удар сверла) но включался. Отнесли в ремонт, варить после этого не начал, но уже и не включался.
Таким попал ко мне. Сдул всю неродную обвязку вокруг ШИМ и фотнул что получилось
А вот про частоту не подумал, может стоило сдуть кондер c резистором хорошенько под ними промыть , но там место труднодоступное (
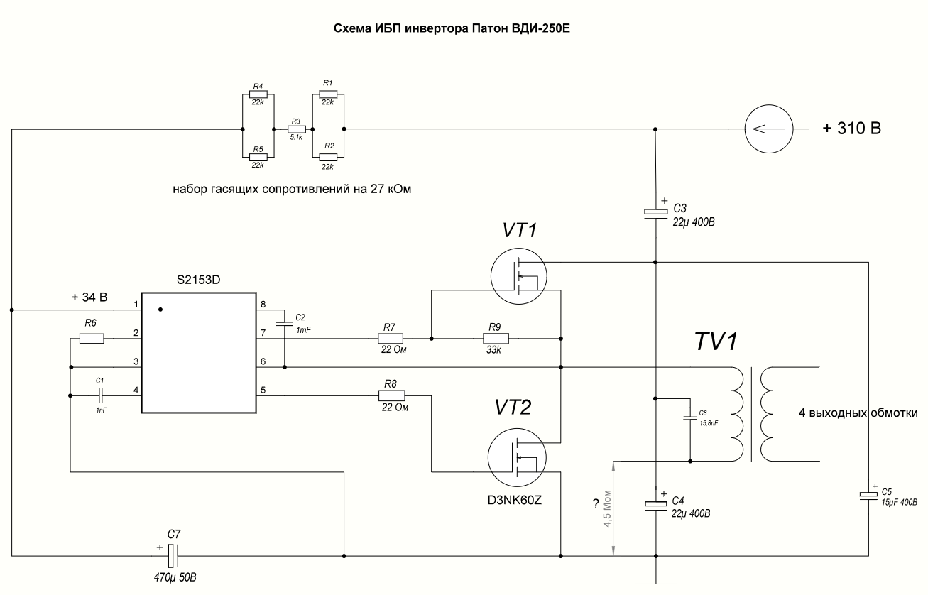
Вот схема. Это есть где то здесь на форуме.
Вложение 10321
Номиналы элементов как есть.
Добрый день! Не включается дежурка, вентилятор сразу отпаял, поменял S2153D, но ничего не получилось. Не могу найти куда вторая ножка от трансформатора должна куда идти. Нарисовал схему. Кто может чем помочь, транзисторы целые, диоды тоже, хотя те диоды которые идут на вентилятор, у них падание напряжение 0,2в с одной стороны.
Вложение 12910
Вложение 12911Вложение 12911
Добрый день! Перестала работать дежурка. Отключил вентилятор, поменял схему S2153D, нарисовал схему, прозвонил транзисторы, диоды, все ок.
Но дежурка так и не работает.
Где копать уже не знаю, может посоветуете, где я упустил момент,что нужно сделать.
Спасибо. Схему прикладываю.
А почему +310В идет через электролит?
Добавлю: 4.Не изучаем даташит на 2153.