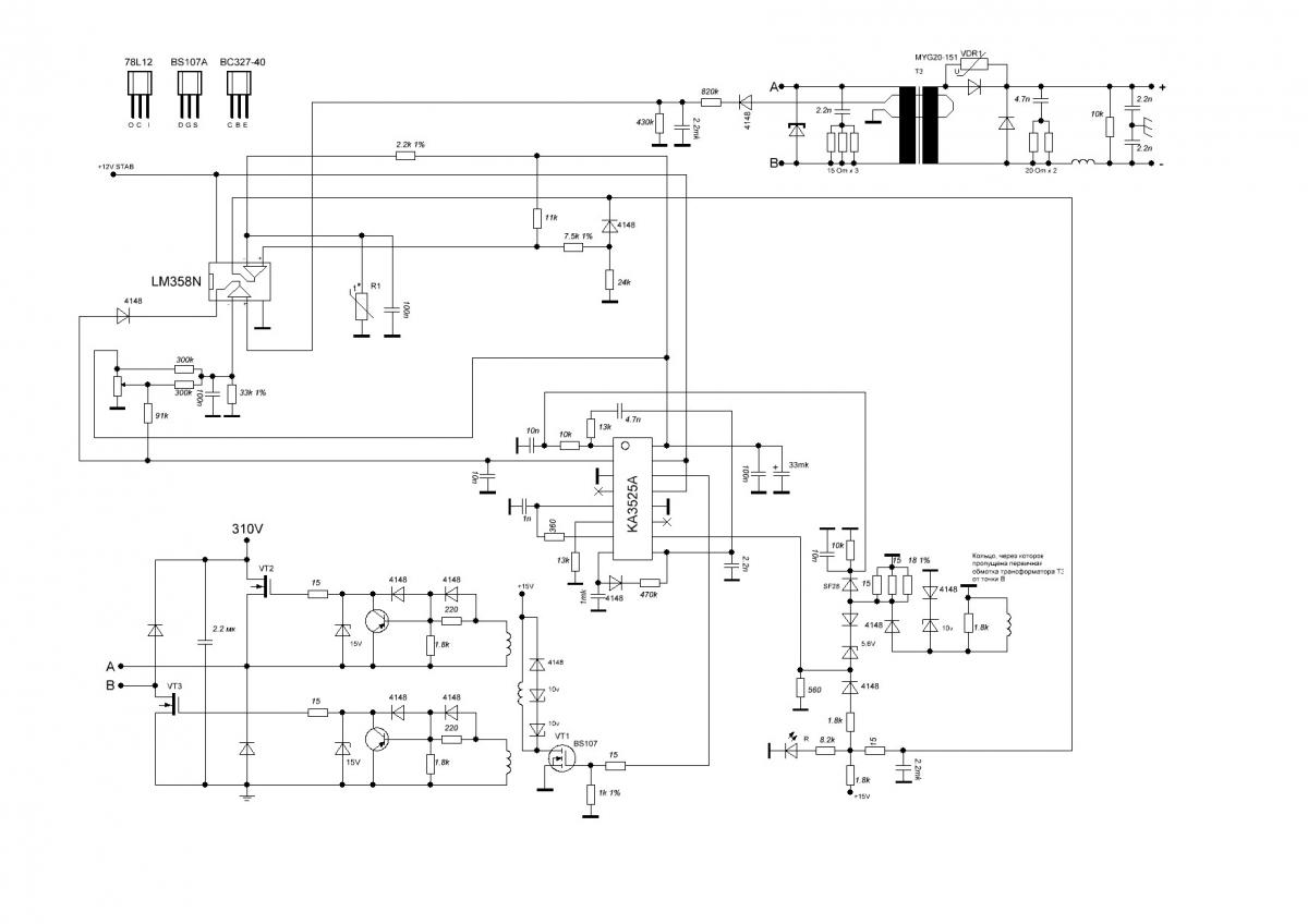
как обычно думаю на 8ногу 3525,присаживать на массу ключом,тоесть пока датчик вкл,у нас на базе нпн транзистора минус,как только разомкнулся база к плюсу через резистор,открылся Энпеэшка и 8 на минус присадил.датчики последовательно.
Вид для печати
как обычно думаю на 8ногу 3525,присаживать на массу ключом,тоесть пока датчик вкл,у нас на базе нпн транзистора минус,как только разомкнулся база к плюсу через резистор,открылся Энпеэшка и 8 на минус присадил.датчики последовательно.
Да, точно, посмотрел даташит, можно и 8-й управлять. Спасибо. Первый раз имею дело с этим ШИМом.
Запаял силовые транзисторы. Инвертор включился. На выходе около 80 Вольт. Мерял цыфровым мультиметром. Решил посмотреть осциллографом что на выходе - а там какая-то хрень. Как буд-то появляется возбуд на частоте 100 кГц. При том зависит от положения регулятора. Начиная с 20А в сторону уменьшения вылазит синусоида. На фото видно. Токи 0А, 10А, 20А, 160А - это положение ручки регулятора, а не ток нагрузки. Нагрузку еще не подключал. Не подскажете куда копать? На выходе ШИМа импульсы нормальные.Вложение 3981Вложение 3982Вложение 3983Вложение 3984Вложение 3985Вложение 3986
Перед тем как мерить выход сварочника осциллографом, надо его хоть чуть пригрузить . Без нагрузки будет показывать то что у Вас.
Спасибо. Ват 200 хватит? Боюсь транзисторы спалить.
Інвертор працює. Тему закриваю.
а можна схемку аппарата на пошту bogdik8102@gmail.com
Добрый вечер. Случилась неприятность с аппаратом, если сохранилась схемка, был-бы благодарен.
Почта tacha79@i.ua
Должна быть дома на компе. Вечером отпишусь.