тоді буду чекати тестер. мав по ланцюгу далі провіряти наявність генерації.
зараз єдине що в голову приходить- це те що якийсь з захистів, який є в зварці спрацював і "залип"
Вид для печати
Срабатывания защит обычно вызывают индикацию (загорание) соответствующего светодиода на "морде" аппарата.Цитата:
мав по ланцюгу далі провіряти наявність генерації.
зараз єдине що в голову приходить- це те що якийсь з захистів, який є в зварці спрацював і "залип"
Посему не так все элементарно.
А генерации не будет, пока блокировка ШИМки не уберется ....А если она не зря заблокировалась - то отключение или загрубление какой-то из защит может иметь печальные последствия. Посему мое личное мнение - не спешить. Не делать поспешных телодвижений.
Возможно - причина всему "непропай" какого-то элемента ( не раз встречалось такое) , а может кто-то "тихо умер" - в любом случае "спешка нужна только при ловле блох (с) " ... это конечно мое личное мнение....
а не оторвался ли по земле резистор 82 ома от 16 ноги 3846? или 20 омный у выпрямителя тт?
Правильно .Цитата:
спішити не буду.
Уверен - "вылечим" Ваш аппарат.
Офф. Сегодня - извиняюсь - просто очень сильно устал, очень "тяжелый" аппарат лечили - вымотался сильно....
Совет: по той схеме, что я Вам ссылку дал - пройдитесь по всем точкам ( когда приедет нормальный тестер ) , на которые в схеме приведены контрольные напряжения.
дякую! Добре, так і зроблю. я теж вже офф після роботи і так туго соображаю, а тут треба всю уважність зібрати яка тільки є
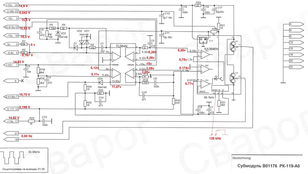
Нарешті "приїхав" мій новий тестер, який вимірює частоту (ХВ-868). Щойно згідно наданої схеми перевірив напруги. викладаю їх в схемі
відмінність полягає в напрузі на 7 нозі субмодуля. там має бути (-)0,0163 Вольти, але є 10,75 Вольт. На ножках 21 та 19 немає виходу частоти, на скільки вдалось перевірити тестером. але коли мінус підключаю до маси, а плюс тестера на 10 ножку мікросхеми 3846 то є частота 128 кГц, що удвічі більше заявленої в схемі.
Чим це може бути спричинене?
Дякую.
Вложение 2308
измеренное вами напряжение на 7 ноге посылает на 16 ногу 3846 блокирующий потенциал, в результате шим блокируется. генерации на выходе не будет. выводы 8,9,10 это внутренний задающий генератор, а сопротивление на 9 ноге - частото-задающий элемент. причину появления 128кгц пояснить не могу, хотя резистор на 9 ноге проверьте.
по моему мнению надо копать вокруг резисторов делителя. с 13 вывода субмодуля к выпрямителю тт, а также резисторы и диод от 7 ноги тл-ки. двуполярное напряжение питания + - 15 в через несколько резисторов завязано на землю. к нему подмешивается сигнал от выпрямителя тт, где-то здесь собака порылась
діод справний. я от його в першу чергу перевірив.. зараз "пробю" всі резистори на схемі