фото того что внутри аппарата
Вид для печати
фото того что внутри аппарата
Поогите опознать выгоревшее на фото, и еще чем можно заменить irgp4063d по дешевле
D22, D23 - стабилитроны на напряжение 16-18 вольт, можно аккуратно заменить "стекляшками", катодами встречно.
R32 - 10 Ом.
R33 = R39.
Возможно пострадала раскачка ТГР, а то, что на фото - уже следствие.
Замена транзисторам - море, мне нравятся IKW50N65F5 - не дорогие, а цена - это только жадность перекупщиков.
В этот аппарат можно:
IRGP35B60PD1
IRGP50B60PD1
IKW50N60H3
IKW50N65H5
Да практически любые туда можно...
Ребят еще вопросы, все по верхней плате в норме, до момента пока не подключаю + и - , с нижней платы, появляется кз. Трансформаторные выводы черный и красный провод, звонятся в 0, и 2 белых проводка тоже в 0. Это же не правильно ? Что дальше делать ?
Вложение 8457
Вложение 8456
Красный и чёрный - это первичная обмотка силового трансформатора, звонится в 0, должна иметь индуктивность. Кстати имеет значение на свои ли места они подключены.
Белые провода - доп. обмотка, тоже звонятся в 0, тоже имеет индуктивность.
Вы ясней можете изъясняться? Как определили КЗ? Тестером, или аппарат перегруз выдаёт? Как определили, что с верхней платой всё нормально?
1.Проверить сигналы осциллографом на транзисторах.
2.Измерить индуктивность силового трансформатора.
3.Проверить выходные диоды.
4.Вызвать шамана с бубном.
5.Отдать в ремонт туда, где таких вопросов не возникнет.
P.S. Транзисторы с запасом купили?...
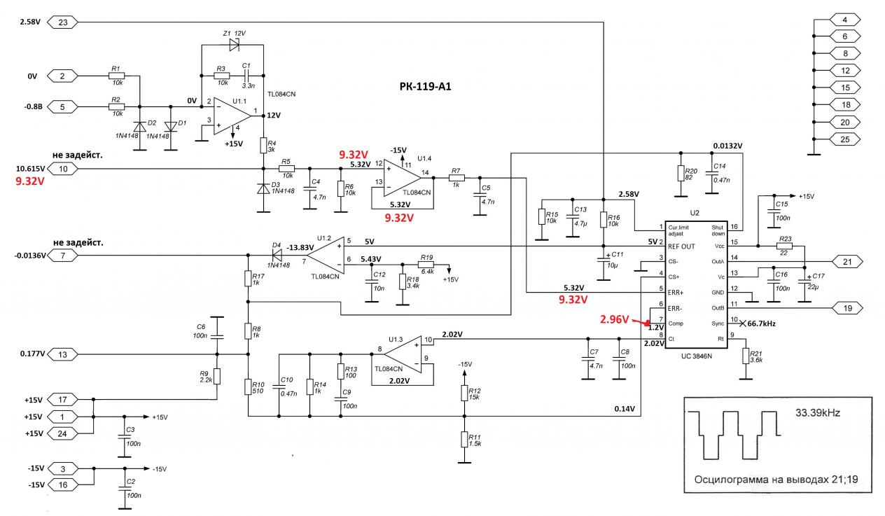
Всем привет! Подскажите кто в курсе, где можно узнать точные измерительные данные напряжений по ШИМ модулю РК-119-А1 ??? У меня на одном элементе ОУ TL084 U1.4 напряжения в два раза выше чем по схеме. Контакт 10 этого модуля у меня не задействован. Надеюсь на ответ.Вложение 9309
На той схеме что вы сбросили по 10 ноге.
Что именно по 10 ноге? В других инверторах по 10 ноге идет управление от термодатчика. В моем же случае управление от термодатчика идет на контакт 23, а 10й у меня не задействован. Вопрос остается прежним- нормально ли что на ОУ U1.4 напряжения почти в два раза выше чем по схеме?
На ОУ U1.4 - сделан повторитель - что пришло, то и ушло, это его нормальная работа. А вот правильное ли напряжение пришло - это вопрос...
И вопрос наверное был - какое напряжение на 10 ноге, от этого делается вывод в каком ОУ искать.
У меня на 10 контакте модуля РК-119 напряжение 9,32В. Должно быть 10,6В. Думаю не критично. Этот контакт у меня никуда не задействован. Получается, раз уж на выв.12 ОУ U1.4 такое же напряжение, то получается либо пробило R5, либо в обрыве R6 ?