Доброго дня. Може є у когось можливість , поділитися схемою даного аппарата.Буду дуже вдячний.
Вид для печати
Доброго дня. Може є у когось можливість , поділитися схемою даного аппарата.Буду дуже вдячний.
Честно говоря, после ремонта без схем инверторов полуавтоматов и всякой хрени, это ремонтируется из десятка деталей без всяких схем так как она (схема) просто перед глазами и гауно редкое само по себе.
Згідний з Вами...
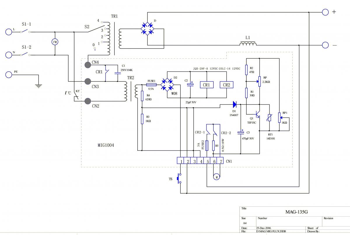
Там типа такой хрени схема, но лучше по факту смотреть что там у вас напаяно.
Вложение 12935
Дякую. Подивлюся.Може , щось і пригодиться..