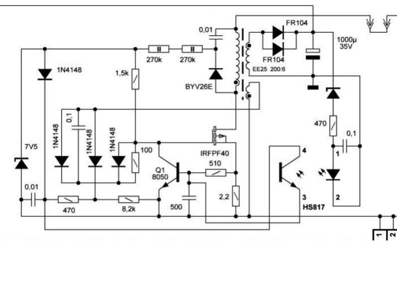
Ищу схему на сварочный инвертор "ЗЕНИТ ЗСИ-260 ДМК".
Перестал работать совсем, т.е даже не включается.
Есть сгоревшие элементы, поэтому нужна схема (маркировку сгоревших элементов не разобрать).
Пересмотрел много схем, ничего подобного что-то не нашел.
Прошу помощи.Вложение 11830Вложение 11831Вложение 11832
