-
Вложений: 1
антизалип самодельный
По мотивам:
https://www.youtube.com/watch?v=V96Wytq6CBo
https://www.youtube.com/watch?v=NKzNUS5_ZTU
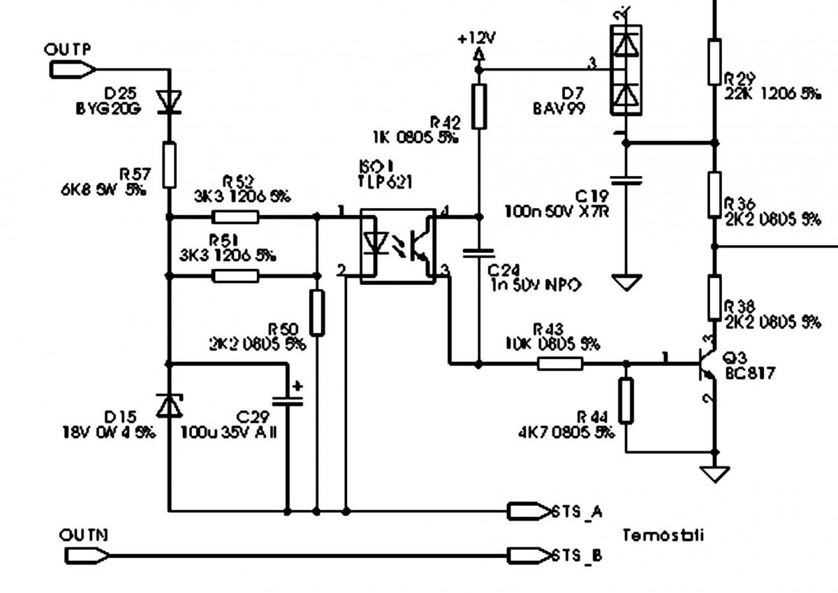
Вложение 11659Нарисовал прототип, в аттаче. Опробовать предполагается на Edon 250p / Edon 206 (схема на 99% подходит от типовой трехэтажки на UC3846).
Рвать генерацию считаю плохой идеей (как ее потом восстановить?), схема будет (ну ведь будет же??) работать путем притягивания средней ноги резистора регулятора тока на землю.
1) Вопрос по критерию выбора порогового напряжения в дуге. Со стабилитроном на 6,8В пороговое напряжение будет порядка 9,0В. Правильно ли?
Если варить только электродами двойкой-тройкой, может стоит поднять пороговое напряжение до 12-14 В ?
2) Таймингозадающая емкость. Сколько можно безопасно отмерить миллисекунд на прилипание электрода? И если электрод уже прилип, то сброс тока до минимальных 10-20А проблему
ведь не решит? - разве что раскаляться не будет, но и отлипить не получится. С другой стороны, сильно маленькое время - будет срабатывать по любому чиху, сварка не варить а плеваться будет. Хм-м..
-
1. Быстродействие оптрона с Дарлингтоновским транзистором почти наверняка будет запредельно низким.
2. А зачем эта схема нужна (в смысле, где вы видели современный инвертор без антиприлипания) ?
-
kotofei
"...миллисекунд на прилипание электрода? И если электрод уже прилип, то сброс тока до минимальных 10-20А проблему..."
Вот посему и Антистик работает вместе с Аркфорс. Сначала форс потом стик.
20 А даже для 3-ки многовато, а 2-ка вообще раскалится. В моем KENDE MMA-200 например остаточный ток 5 А.
В некоторых в залипе ток дается короткими импульсами.
А схемку лучше брать из готовых проверенных.
-
А очень часто антистик вообще некорректно работает. Сценарий:
Залипание ->
Электрод раскаляется ->
С ростом температуры сопротивление металлов растет ->
Аппарат это видит и принимает за вариант нормы ->
Антистик не срабатывает ->
Электрод размягчается и может расплавиться.
Так что построить корректно работающую систему антиприлипания - та еще задачка ...
-
Я думаю, лучше выход подпереть 12ю вольтами и следить за напряжением. Если в течении 0.5-1сек напряжение ниже этих 12 вольт - блокировать шим. Оторвали электрод - 12 вольт на выходе появилось - шим запустился.
-
Выводим регулятор со шкалой что бы можно было оперативно подкорректировать нужный момент срабатывания антизалипа в зависимости от диаметра электрода.
-
Щас это почитают профи сварщики и скажут - в умелых руках и отсутствие антизалипа не помеха:-) а вот в кривых что антизалип есть или нету всё равно варить не будет:-)
-
Да, сварщики так и скажут. А электронщики - антизалип, это здоровье и долголетие полупроводников и прочих деталюшек :)
-
По схеме выше - наверное не получится. Время разряда на оптопару.... Наверное лучше что-то простенькое на ОУ собрать....
-
Вложений: 1
Правильно Микитович сказал - А схемку лучше брать из готовых проверенных. Вот в Телвине скорость срабатывания антистика зависит от величины емкости С29.
Вложение 11660