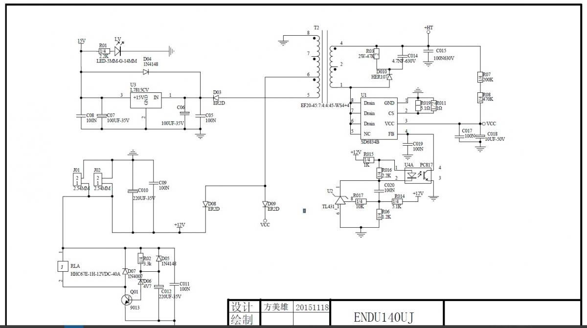
Всем здравствуйте. Помогите найти схему платы gp221. Пошла прахом дежурка. Понимаю, что принцип у всех одинаковый, но как новичку в ремонтах сварочников без схемы не обойтись. Gp221 отличается от других схем отсутствием полевика и иной обвязки ШИМки.

