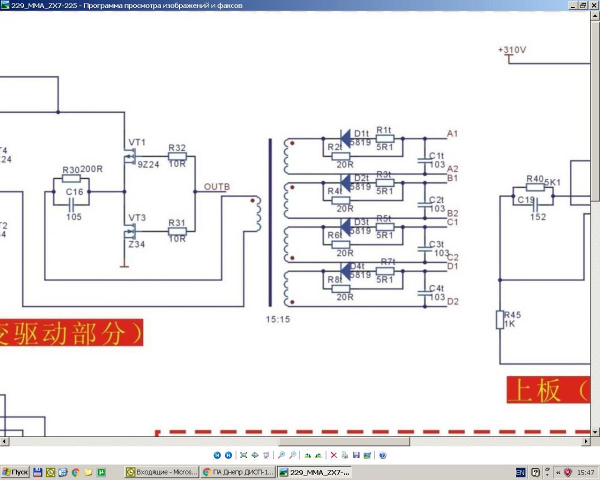
Всем известный драйвер.
Вложение 10320
Погорели у меня резисторы 5,1Ом. Сейчас нет выводных под рукой такого номинала, зато есть гора 4,7Ом. Можно заменить?
Спасибо
Вид для печати
Всем известный драйвер.
Вложение 10320
Погорели у меня резисторы 5,1Ом. Сейчас нет выводных под рукой такого номинала, зато есть гора 4,7Ом. Можно заменить?
Спасибо
Можно, или нет - даташит на Ваши транзисторы в помощь. Для себя, определил, что не ставлю резистор номиналом меньше, чем номинал из даташита, то есть тот номинал, при котором и приведены параметры транзисторов. Там некий оптимальный вариант приводится. Вроде как меньше можно, но будут расти переходные выбросы, а оно надо? Ну а так то работать будет...
Для быстрых современных транзисторов эти номиналы как минимум раза в 2 больше...
Если б я еще так глубоко понимал... В схеме же 2 резистора, как считать, то? По даташиту видно, что графики строят где то от 5 Ом, ну может 4,7 Ом.
Еще я понимаю, что чем меньше резистор, тем быстрее открытие и закрытие. Какой из ни на открытие, а какой на закрытие?
Транзюки у меня FGH40N60SFD.
Хохма, принести от другого мастера, он махнул силовые ключи и резистор большой пусковой, но реле в обрыве была, наверное поэтому ключи и выжили, потому что только искрить мого электрод. А два драйвера в обрыве, вот бы бахнуло у меня если б не полез проверять
Так оно и есть. Ставьте 4,7 и не заморачивайтесь, но надо одинаково во всех драйверах!
Воскресенье, делать нечего, можно теорией заниматься.
Сопротивление диода Шотки на 1А принимаем по даташиту 0.9 Ом. При открытом диоде, при резисторе 5.1 Ом общее сопротивление цепи получается 4.6 Ом это самое самое начало графика и на открытие и на закрытие.
Если поставить 4.7 Ом, то общее сопротивление цепи затвора 4.3 Ом, это уже неопределенность, график с такими параметрами производитель не дает.
Если к примеру поставить 6.5 Ом, то выходим на 5.4 Ом. А если учесть, что ток через диод будет меньше, то и сопротивление диода меньше.
Я просто нашел кучу резюков на 13 Ом.
так и сделал, работает