Вложений: 6
Сварис-200 от FoxWeld, блок питания!?
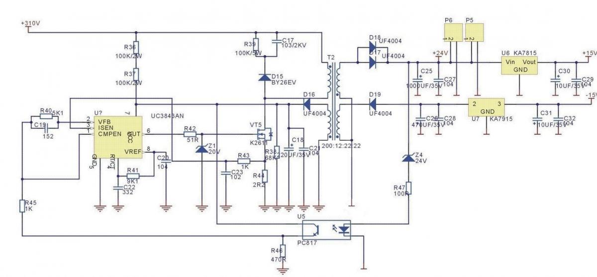
Доброго дня! Пришел аппарат FoxWeld Сварис - 200. Не включался и не подавал признаков... При разборе и чистке выявились наглядно по питанию неисправности: треснутый 9N90, рядом сгоревший резистор. При прозвоне
выявился обрыв витков 3-4 пин, транса Е25 200х12х22х22. Шим на UC3843 на отдельном модуле, и лопнувшая микросхема UC3843, сгоревший стабилитрончик, И пару резисторов сгоревших.
Нужна помощь в подсказке номиналов транзисторов в обвязке UC3843.Вложение 10261