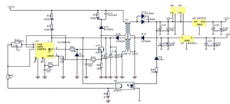
Помогите узнать какие радио детали должны стоять в блоке питания сварочного аппарата Эдон ММА-257.
История такова сварочный аппарат выключился и перестал включаться отдал в ремонт и сказали что ремонт будет стоить 2000 грн. (Новая стоит 3000 грн.) Решил посмотреть сам и увидел что нет некоторых радио деталей (на фото)
