Вложений: 1
"Tesla" MIG/MAG/TIG/MMA 303 Блок питания
Всем привет. Кручусь в 3 соснах, прошу мыслей
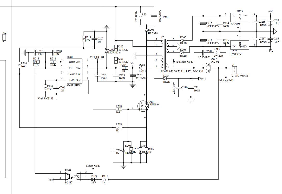
Принесли "Tesla" MIG/MAG/TIG/MMA 303, в ней жахнула 3842 и резистор на 1Ом по +310В. Была куча мет стружки.
В итоге, вместо +24В имеем +5В или +9В даже было как то, а вторая обмотка питания, которая питает 7906 и 7815 выдает +52В. 7906 естественно уже сгорела.
Схему точную прилагаю. Вложение 9404
Сейчас кренки выпаяны. Заменена оптопара, стабиллитрон оптопары, 3843 (2 раза) , токовый резистор, Питание шима +36В
Как такое вообще возможно? Ведь на питание кренок не должно быть больше вольт 20....
И еще, если чуток пригрузить обмотку +24В - бп стает в защиту.