Здравствуйте уважаемые форумчане .
Прошу поделится схемой или фото может у кого есть сгоревшего участка .
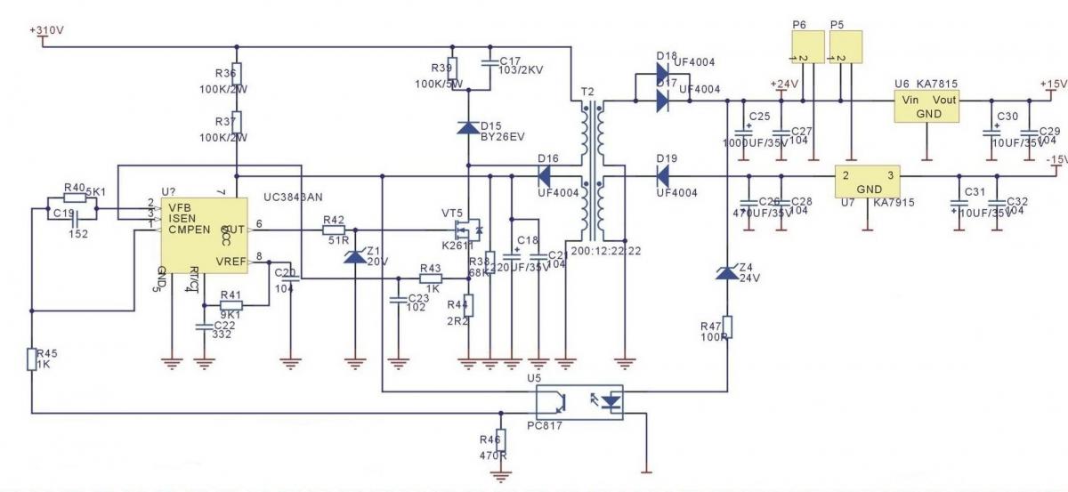
Повыгорали дорожки и компоненты что ничего не понять .Вложение 9393Вложение 9392Трансформатор EE25 200.12.22.22
В этом деле новичек прошу обьяснить по поводу лампочки в разрез 310 вольт чтобы не получить БАХ . Я так понимаю ее нужно после конденсаторов в разрыв на + ? Или можно после моста ?

