Вложений: 1
Edon MMA-250 ( MOS ) - ремонт дежурки
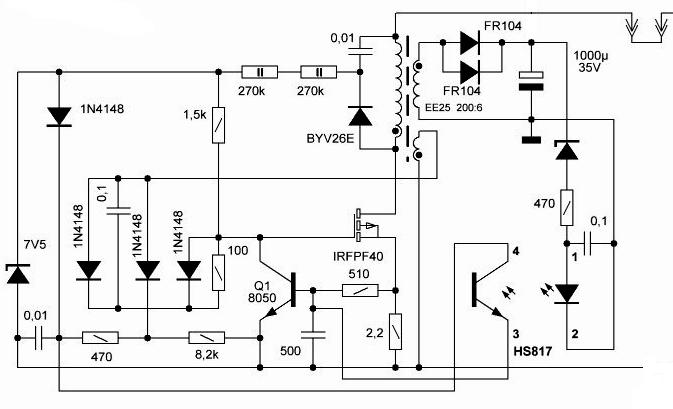
Имеем аппарат Edon MMA-250 ( MOS ) - бахнула дежурка собрана по такой схеме
Вложение 9227
собрана субмодулем и впаяна в основную плату. На субмодуле выгорело по горячей стороне всё, остались живы только конденсаторы и что интересно выжил силовой транзистор при том что дорожка на затвор перегорела.
Поменял ВСЁ. При включении на выходе вместо 24 вольт - 12 вольт. После всех возможных манипуляций выпаял трансформатор и измерил индуктивность.
Первичная - 5,47 миллиГенри. Обратной связи - 5 микроГенри. Вторичные - 135 микроГенри это которая используется и 37 микроГенри, которая не используется. Трансформатор EE25 200:6.
Вроде бы нормальный трансформатор, а не работает. В общем решил я его размотать. При размотке обратил внимание на то, что немного как бы подплавлена межслойная изоляция в одном слое. В общем перемотал - замерил индуктивность - кая была, такая и осталась с разницей в 1-2 десятые. Ну уже и не знаю чего там. Запаял - включил - РАБОТАЕТ.
Вот какой я сделал вывод - не всегда можно диагностировать пригодность импульсного трансформатора измерением индуктивности. Поменял бы на новый так бы и не понял почему не работает.
И ещё чуть не забыл - пока не перемотал трансформатор, то при работе было чуть ощутимо, что трансформатор греется, а вот транзистор нет.