Вложений: 4
Сварочный инвертор MMA/TIG, алгоритм регулировки тока в режиме TIG.
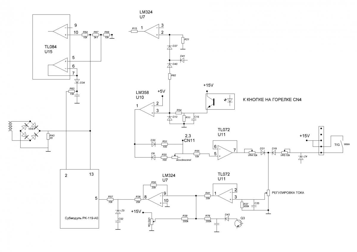
Здравствуйте! Впервые в ремонте китайский аппарат MMA с функцией TIG. С tig-ами не знаком. Нет регулировки тока в режиме TIG(ток слабый нельзя увеличить), в режиме MMA есть. Плата управления на UC3846. Схему нужного узла срисовывал. Если есть подобная полная схема, подскажите где? Я не знаю алгоритма работы в режиме TIG.
Должно ли присутствовать на выходных клеммах напряжение ХХ, когда кнопка на горелке не нажата?
(Сварщик утверждает что не должно, сейчас присутствует)
В режиме MMA в точке на катодах D19 и D21 присутствует положительное напряжение, а при переключении в TIG пропадает(в данный момент), хотя как я думаю должно появляться при нажатой кнопке горелки -- через схему с оптопарой, 1 ножка U10, через 5и7 ноги U11.
Цепи блокировки UC3846 ещё не разрисовал, если кому знакома подобная схема, подскажите пожалуйста!Вложение 8624Вложение 8625Вложение 8627Вложение 8629