Добрый день может есть у кого схема или кто может подсказать номинал резистора и большого транзистора на фото -- большое спасибо
Вид для печати
Добрый день может есть у кого схема или кто может подсказать номинал резистора и большого транзистора на фото -- большое спасибо
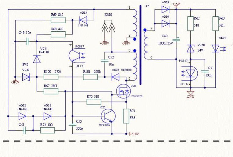
Вот эта схемка дежурки по идее, у меня такая дежурка бахнула так, что и выводы в трансе внутри отгорели - пришлось перематывать.
Вложение 7951
Посмотрите в ветке - внутренности и схемы сварок - аппарат (MOSISSA - MOSI-200 Сварочный инвертор) там схема и данные трансформатора на всякий пожарный.
спасибо -- попробую разобратся