Вложений: 1
Инвертор на 1-м единственном транзисторе-своими руками
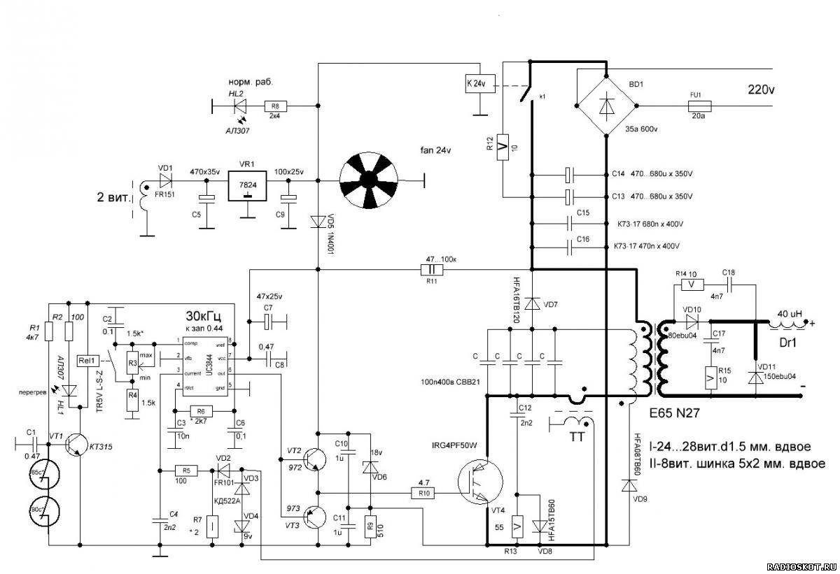
О себе-Спец высшего класса по силовой электронике. Разработал и испытал сварочный аппарат на 1-м единственно
транзисторе.Все заработало-испытывал так: Варил 5 электродов 4мм подряд-неотрывно(так испытывают профес
сиональную сварку.Результат:Аппарат выдержал не сгорел-сильно нагрелся радиатор -но не до предела(тепловая за
щита 85с так и не сработала),сильно нагрелся дроссель-кстати у меня есть формула расчета дросселя которых нет в
книгах(учитывает напряжение на дросселе,длину магн линии,длину зазора в дросселе,частоту тока,сечение дроссел
я,число витков)-формула дает отличный результат.Еле теплые рекуперационные диоды 4шт.Вывод-преимущества аппарата очевидны:малые габариты,низкая стоимость ,высокая нвдежность-еще один большой плюс-если вдруг сгорит транзистор(там больше гореть нечему)-ремонт 5 мин и 200 руб.
стоимость аппарата 6000р по качеству соответствует заводским от 10000и выше.Если заинтересовало пишите mudrovski@mail.ru звоните 89283631930 юрий.в нижеприведенной схеме имеется ряд недостатков которые я доработал и устранмл-выложить ,не могуВложение 3924