Нужна схема ресанта 250 Проф (исполнение GP135)
Пришла в ремонт есть донор 250 ПРОФ (исполнение GP70) не подходит.
В блок питании бахнули резисторы(нужны данные)
Вложение 3399Вложение 3400Вложение 3401Вложение 3402Вложение 3403
Вид для печати
Нужна схема ресанта 250 Проф (исполнение GP135)
Пришла в ремонт есть донор 250 ПРОФ (исполнение GP70) не подходит.
В блок питании бахнули резисторы(нужны данные)
Вложение 3399Вложение 3400Вложение 3401Вложение 3402Вложение 3403
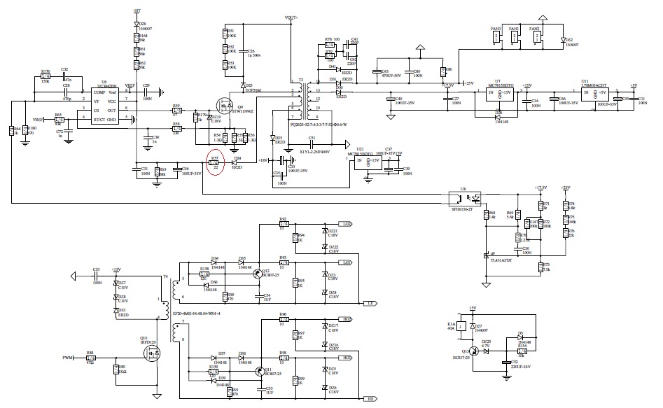
Нашел схему, восстановил недостающие элементы запускаю через лампу, постоянно сгорает резистор R57 на 22Ом в питании микросхемы (примерно за 3 сек.) напряжение на выходах БП пониженное, поставил 100 Ом (сгорело за 10 сек.), после того как сгорит идет импульс на запуск, пусковое напряжения питание микросхемы падает до мин. она блокирует выработку импульсов, после напряжения питание возрастает она снова пытается запустится.
Поставил 4 Ом 2Вт работает в циклическом режиме( напряжение на выходах заниженное примерно в 2 раза).
Лампа включенная последовательно загорается в полную силу через 5 сек. напряжение на силовых конденсаторах падает,Реле не срабатывает заряд силовых конденсаторов идет через NTC резисторы.
Менял оптопару, 3842.
Разрывал связь м/у микросхемой и ключем, 3842 также работает в циклическом режиме, ее питание падает до мин. и блокируется.
Подскажите где рыть?
Вложение 3405
Вот нашел схему.
https://cloud.mail.ru/public/92e0f0f...E%D1%84%20.pdf
Откинуть все вторичные нагрузки,проверить индуктивность трансформатора,выпаять ключ,без ключа подать питание на 3842.отпишитесь что намеряете.
Привет. Не нашел схему САИ 250 ПН SH49. не запускается. сгорел ТОP223. я поменял. Не могу разобраться без схемы. везде GP.
/
Нашел схему и починил. был сгоревший топ223 и резистор 1R3 10oм.
привет всем. "сварис" 140 и 200. схему не могу найти плиз.
фото сделайте.