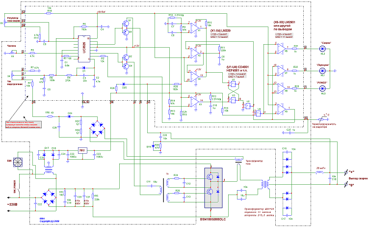
Вот этот аппарат:Вложение 3125Вложение 3126Вложение 3127Вложение 3128.Схема:Вложение 3129.
Вид для печати
Вот этот аппарат:Вложение 3125Вложение 3126Вложение 3127Вложение 3128.Схема:Вложение 3129.
Осциллограмма на управлении без напряжения на силовой сборке:Вложение 3130,и с подключенным питанием(через лампу):Вложение 3131.Мне не совсем понятно снижение амплитуды импульсов при подаче питания на сборку(FGM100D06AV1).Можно ли проверять аппарат через лампу(я так понял это резонансная схема).Лампа горит полным накалом так как сборка находится в открытом состоянии на отключенном от сети аппарате сразу после подключения обмоток управления(выводы управления закорачиваются)???Как правильно проверить работу аппарата и не спалить сборку?Были выпаяны резисторы в цепи управления.Какие стоят-может кто знает?
Извиняюсь-заработался.В сборке пробой.Попробую заменить ее на дискретные элементы.Есть ли смысл установить стабилитроны по входу?
Схему собрал.Второй день не могу убрать ступеньку Вложение 3153.Может кто-что подкажет.А то немного застопорился.
А сыловые транзисторы впаяны,у автора и у меня была ступенька но небольшая,а какая осцилограмма без платы?
Силовики я сразу впаял.В том и дело-без платы сильные переходные процессы,видимо выпрямляясь,и создают ступень Вложение 3154.На первичке после ключей вроде нормально Вложение 3155.
В общем перемотал транс(добавил витков на вторичке с 70 до 90)что-бы повысить напряжение.Добавил RD цепочку в минусовую полуволну,резистор 1кОм параллельно обмоткам-получилось так:Вложение 3156 Вложение 3157.Силовую пока не подключал.Пробовать буду через пару дней.
Вот осциллограмма на обмотке силового транса(через лампу)Вложение 3162.
В общем все заработало.Я поставил два FGH60N60SFD-думаю здесь хватит.Частоту не трогал,ток немного уменьшил.Вот что получилось:Вложение 3187Вложение 3188Вложение 3189Вложение 3190Вложение 3191.Кстати-а как померить реальную величину тока сварки?